开启辅助访问
QQ登录|帐号登录 |注册个账号

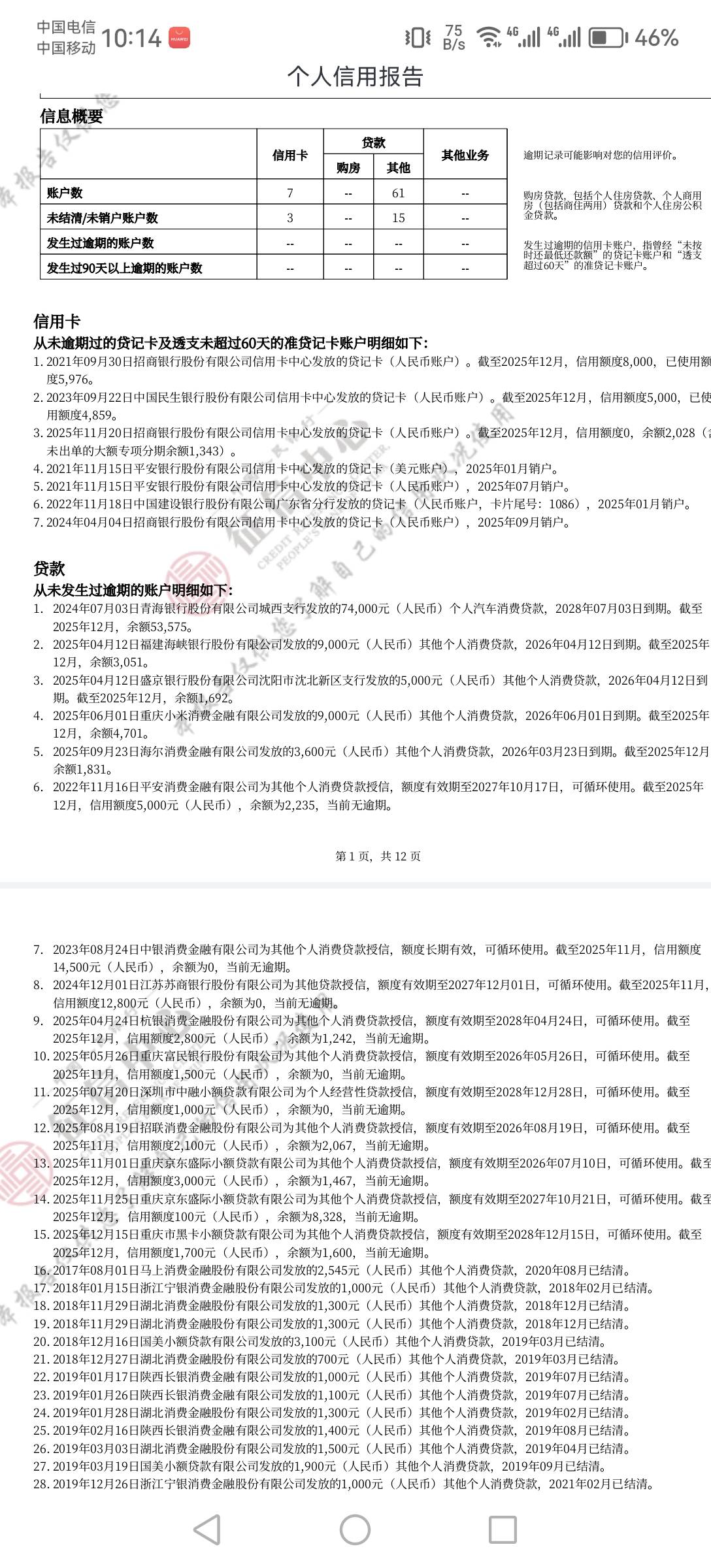
来个老哥帮我看看,养半年能碰银行吗。查询炸了。碰的话碰哪个银行,私企10000+代发,

 
来个老哥帮我看看,养半年能碰银行吗。查询炸了。碰的话碰哪个银行,私企10000+代发,有个税,社保连续缴纳4年。但没有公积金。账户数要控制在多少?


推荐产品

4 个回复

倒序浏览
卑微小嗨皮  卡友 捧场王 | 2026-1-13 16:15 | 来自wap | 显示全部楼层
你比我还猛大哥,不过你还有款,我是没有
纸短情长654  卡友 神评 | 2026-1-13 16:38 | 来自wap | 显示全部楼层
卑微小嗨皮 发表于 2026-01-13 16:15
你比我还猛大哥,不过你还有款,我是没有

查询是硬商    银行都看这个  我结清都注销掉   养半年不知道能不能碰
河晏海清  卡圣 补刀客 | 2026-1-13 16:43 | 来自wap | 显示全部楼层
征信干净就交通中信呗,社保也能进
卑微小嗨皮  卡友 亮了 | 2026-1-13 17:31 | 来自wap | 显示全部楼层
纸短情长654 发表于 2026-01-13 16:38
查询是硬商    银行都看这个  我结清都注销掉   养半年不知道能不能碰

我打算先消停一年了,我的负债基本全是亲戚朋友贷了,消停一年慢慢还完明天在看是什么政策了

快速回复

您需要登录后才可以回帖 登录 or 注册个账号

本版积分规则

app下载