开启辅助访问
QQ登录|帐号登录 |注册个账号

老哥们,这征信怎么养,可以碰瓷啥。老家的农商可以去碰吗。收入1 w代发,有社保没公

 
老哥们,这征信怎么养,可以碰瓷啥。老家的农商可以去碰吗。收入1 w代发,有社保没公积金私企。兴业碰了2次都不下。


推荐产品

7 个回复

倒序浏览
醉梦春风  卡仙 捧场王 | 2026-1-7 14:19 | 来自wap | 显示全部楼层
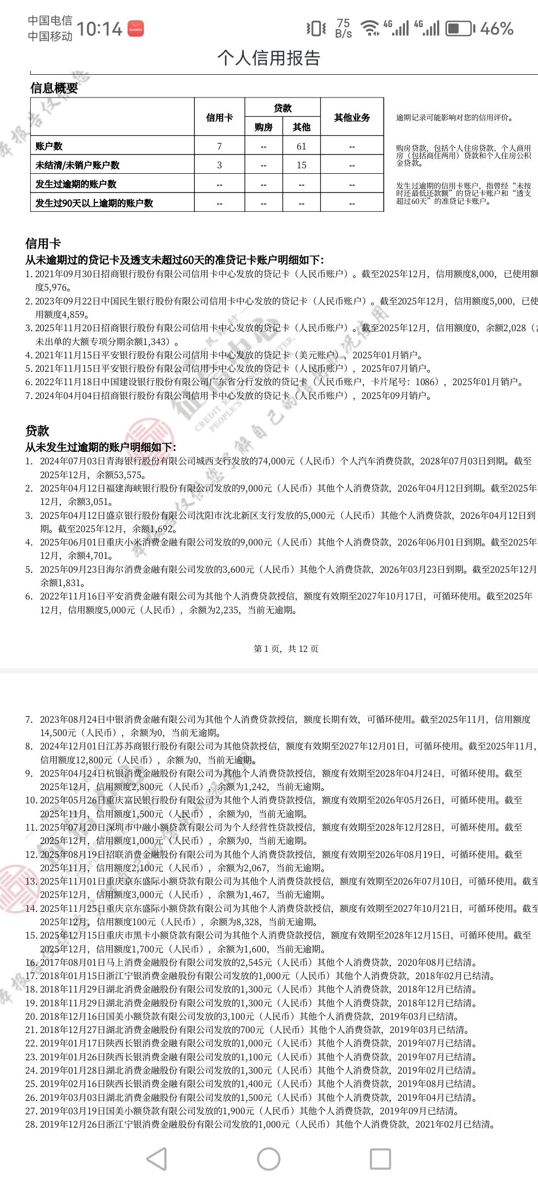
你贷款账户太多了,贷款额度也有点高了,估计很难碰瓷
纸短情长654  卡友 神评 | 2026-1-7 14:20 | 来自wap | 显示全部楼层
账户要在多少内比较好,有一笔五万多的是车贷。
纸短情长654  卡友 补刀客 | 2026-1-7 14:21 | 来自wap | 显示全部楼层
醉梦春风 发表于 2026-01-07 14:19
你贷款账户太多了,贷款额度也有点高了,估计很难碰瓷

多少账户内比较好碰银行
戒赌吧  卡仙 亮了 | 2026-1-7 14:37 | 来自wap | 显示全部楼层
牛,12月18次查询
河晏海清  卡圣 #6 | 2026-1-7 14:45 | 来自wap | 显示全部楼层
非银账户3-4,想用社保做低息,征信一定要干净
丰泽湾  卡仙 #7 | 2026-1-7 15:53 | 来自wap | 显示全部楼层
下不了,很难很难,你这查询。就算找中介,贷款经理看了你这查询也不敢给你放。现在农商贷款经理严了很多
醉梦春风  卡仙 #8 | 2026-1-7 20:45 | 来自wap | 显示全部楼层
纸短情长654 发表于 2026-01-07 14:21
多少账户内比较好碰银行

问题你还有十几万的负债,账户未结清的太多了,查询也太多了

快速回复

您需要登录后才可以回帖 登录 or 注册个账号

本版积分规则

app下载