开启辅助访问
QQ登录|帐号登录 |注册个账号

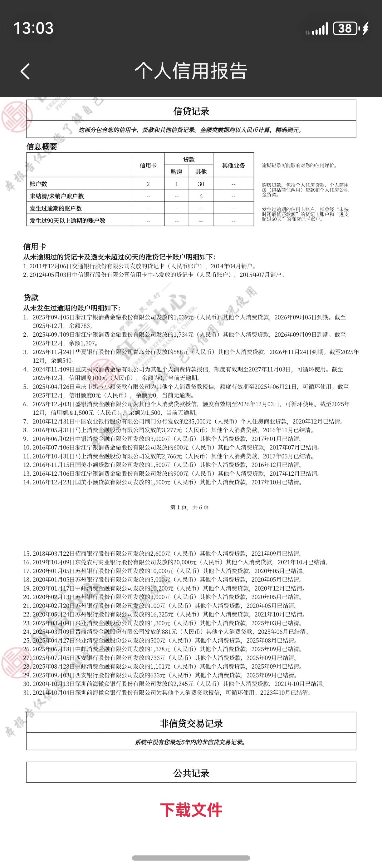
征信更新后逾期全部消了,现在的这种ZZ可以搞什么贷款。信用卡可以申请吗

 
征信更新后逾期全部消了,现在的这种ZZ可以搞什么贷款。信用卡可以申请吗

推荐产品

9 个回复

倒序浏览
青仔  卡尊 捧场王 | 2026-1-3 13:05 | 来自wap | 显示全部楼层
卡牌大师!  卡帝 神评 | 2026-1-3 13:23 | 来自wap | 显示全部楼层
我也清除了,想整信用卡呢,又怕多查询
云耀  卡尊 补刀客 | 2026-1-3 13:25 | 来自wap | 显示全部楼层
账户太多了 注销到6个以内 半年查询12条以内
迷象生海月  卡仙 亮了 | 2026-1-3 13:45 | 来自wap | 显示全部楼层
没犯罪记录,可以做生意贷,一年下款125w
asset  卡皇 #6 | 2026-1-3 13:47 | 来自wap | 显示全部楼层
云耀 发表于 2026-01-03 13:25
账户太多了 注销到6个以内 半年查询12条以内

这账户数怎么注销啊,都不知道哪些
卡牌大师!  卡帝 #7 | 2026-1-3 13:50 | 来自wap | 显示全部楼层
asset 发表于 2026-01-03 13:47
这账户数怎么注销啊,都不知道哪些

我59个以前70多个我也不知道咋整的,现在好多平台都不知道哪个了
云耀  卡尊 #8 | 2026-1-3 13:56 | 来自wap | 显示全部楼层
卡牌大师! 发表于 2026-01-03 13:50
我59个以前70多个我也不知道咋整的,现在好多平台都不知道哪个了

去银行打详版征信 可以看到机构
asset  卡皇 #9 | 2026-1-3 13:59 | 来自wap | 显示全部楼层
卡牌大师! 发表于 2026-01-03 13:23
我也清除了,想整信用卡呢,又怕多查询

我还有20个,就只借过分期乐,安逸花。京东金条。就只有这三个
卡牌大师!  卡帝 #10 | 2026-1-3 14:10 | 来自wap | 显示全部楼层
云耀 发表于 2026-01-03 13:56
去银行打详版征信 可以看到机构

好谢谢

快速回复

您需要登录后才可以回帖 登录 or 注册个账号

本版积分规则

app下载