开启辅助访问
QQ登录|帐号登录 |注册个账号

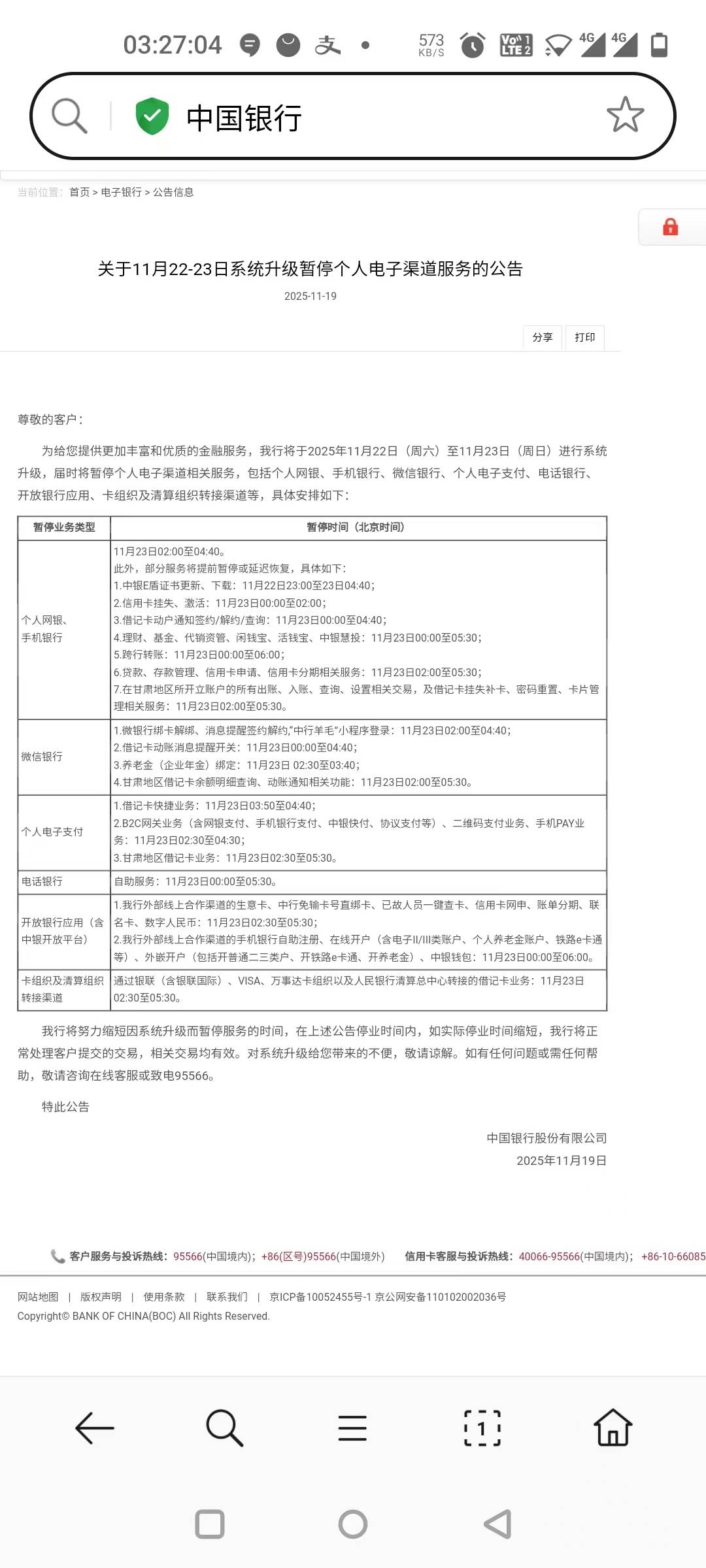
这是维护到4.40吗?6点起来不会领完了吧?

 
这是维护到4.40吗?6点起来不会领完了吧?
这是维护到4.40吗?6点起来不会领完了吧?

95 / 作者:吃了吗你 /

推荐产品

3 个回复

倒序浏览
巧克力起的  真君 捧场王 | 2025-11-23 03:30 | 来自wap | 显示全部楼层
yc01  真君 神评 | 2025-11-23 03:32 | 来自wap | 显示全部楼层
2.31都还能给钱
阿西吧1万  卡圣 补刀客 | 2025-11-23 03:35 | 来自wap | 显示全部楼层
19.8每天都补,当天领了不推,反馈下就行,一般当天就到账

快速回复

您需要登录后才可以回帖 登录 or 注册个账号

本版积分规则

app下载