开启辅助访问
QQ登录|帐号登录 |注册个账号

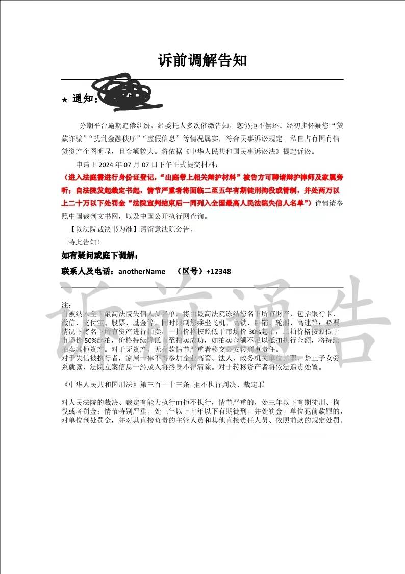
各位大哥,这个是等qz还是直接什么情况

 
各位大哥,这个是等qz还是直接什么情况

推荐产品

4 个回复

倒序浏览
王我心里跑  卡圣 捧场王 | 2024-7-7 16:32 | 来自wap | 显示全部楼层
qq3156  卡友 神评 | 2024-7-7 16:36 | 来自wap | 显示全部楼层
上岸不是岸  卡神 补刀客 | 2024-7-7 19:06 | 来自wap | 显示全部楼层
直接反告他高利贷
嘿诶呦  卡皇 亮了 | 2024-7-7 19:17 | 来自wap | 显示全部楼层
导弹轰炸

快速回复

您需要登录后才可以回帖 登录 or 注册个账号

本版积分规则

app下载