开启辅助访问
QQ登录|帐号登录 |注册个账号

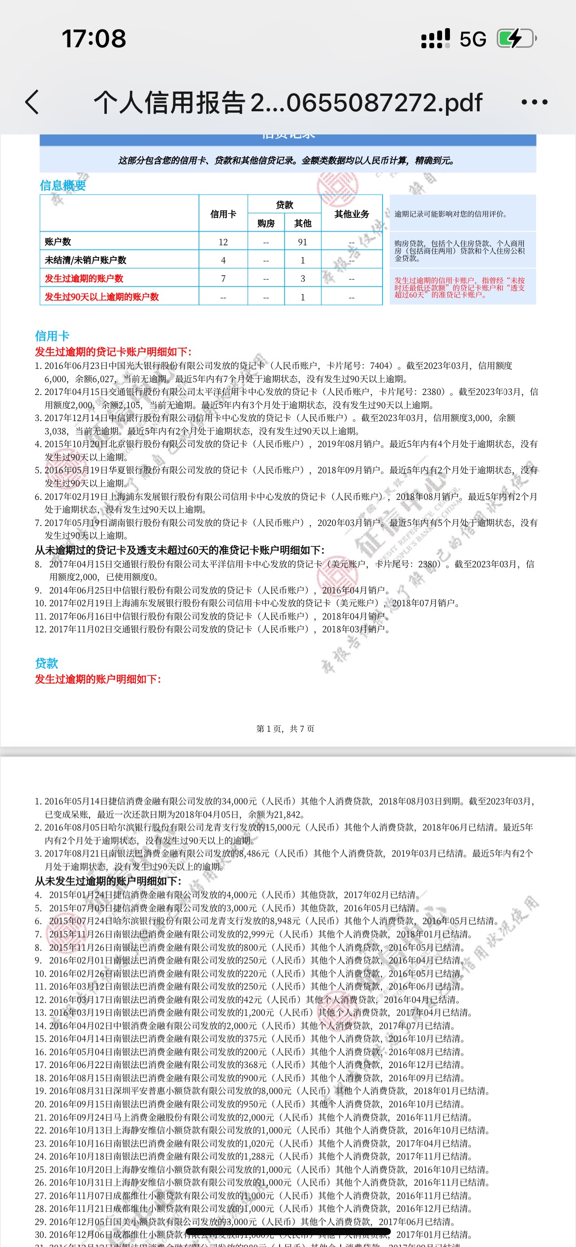
问下各位老哥,这应该是算黑了吧

 
问下各位老哥,这应该是算黑了吧

推荐产品

1 个回复

倒序浏览
抽子.  卡圣 捧场王 | 2023-4-6 21:24 | 来自wap | 显示全部楼层

快速回复

您需要登录后才可以回帖 登录 or 注册个账号

本版积分规则

app下载