开启辅助访问
QQ登录|帐号登录 |注册个账号

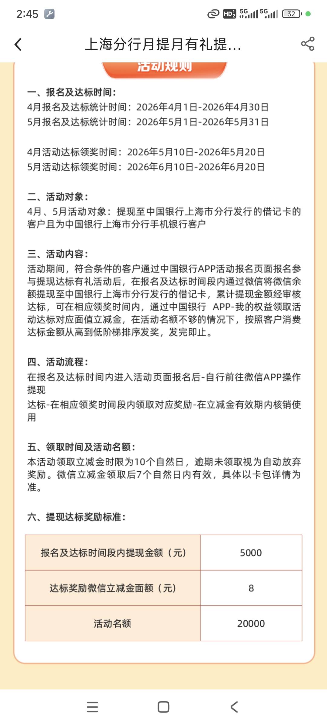
吉林银行微信有福利转账送立减金活动

 
吉林银行微信转账有福利有小水,主要转500就可以,不像建行转3888才给两三块,搭配上海中行这个提现五千给8块,


推荐产品

7 个回复

倒序浏览
不捉老鼠的猫、  天王 捧场王 | 2026-4-30 14:48 | 来自wap | 显示全部楼层
这小银行你真勇士
命里无时 莫强求  天王 神评 | 2026-4-30 14:48 | 来自wap | 显示全部楼层
怎么参加的老哥
花心大萝贝  卡圣 补刀客 | 2026-4-30 14:51 | 来自wap | 显示全部楼层
圭円  天王 亮了 | 2026-4-30 14:53 | 来自wap | 显示全部楼层
金币小程序也要下架了,以后没有多号攒免费提现额度的地方了
你没那么爱我  真君 #6 | 2026-4-30 15:36 | 来自wap | 显示全部楼层
附近一个网点没有,大额不敢搞
大学路下棋  教父 #7 | 2026-4-30 15:42 | 来自wap | 显示全部楼层
呢称  卡神 #8 | 2026-4-30 16:01 | 来自wap | 显示全部楼层

快速回复

您需要登录后才可以回帖 登录 or 注册个账号

本版积分规则