开启辅助访问
QQ登录|帐号登录 |注册个账号

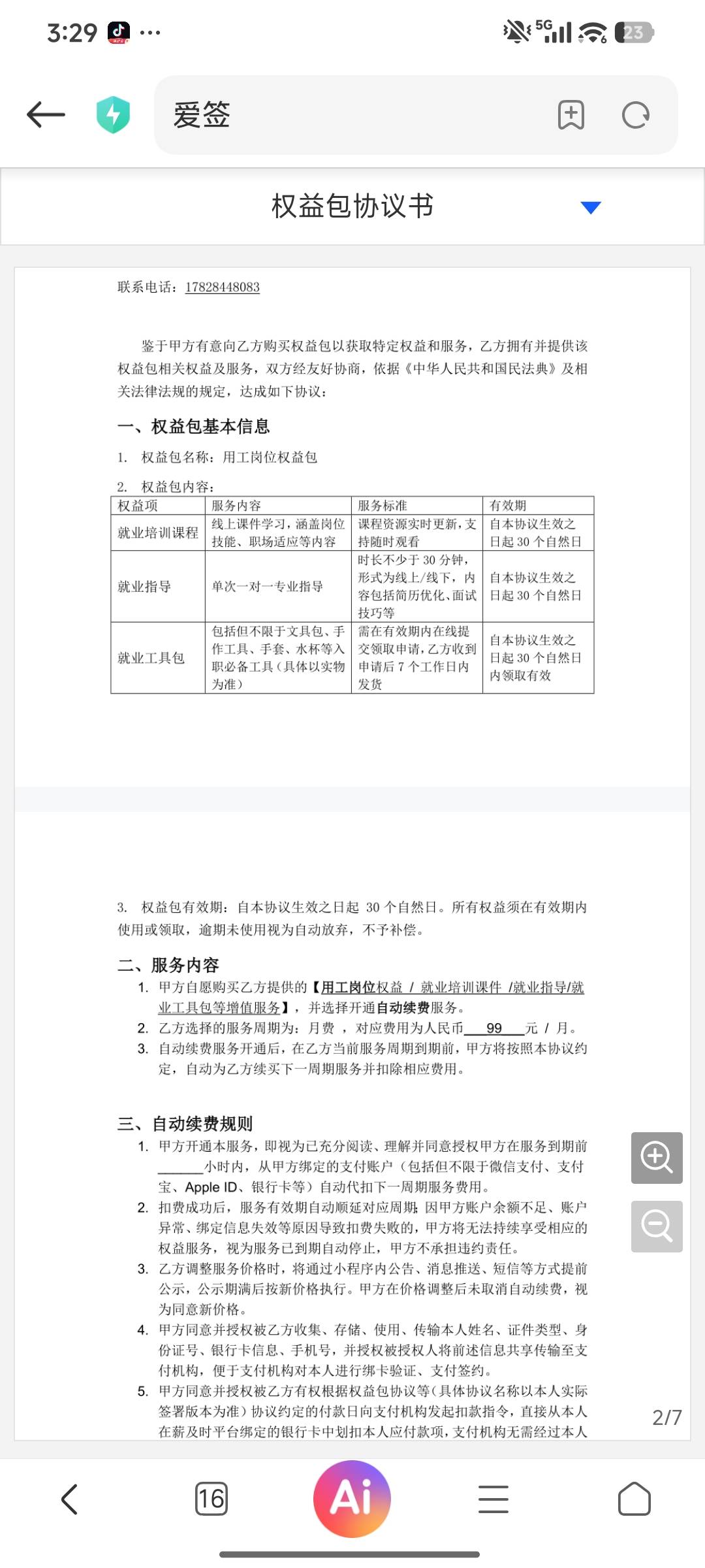
有在群里的老哥应该知道我是谁,薪及时过了3000,前期权益费用99,后面因为绑定的二类

 
有在群里的老哥应该知道我是谁,薪及时过了3000,前期权益费用99,后面因为绑定的二类卡,一直不到账,打电话给客服商量换成了农业卡,但是平台不支持农业,我让客服直接转我农行卡,没有走代扣,到账2101,农行卡截不了图,签两份合同,有些老哥不要吃不到葡萄说葡萄酸




推荐产品

42 个回复

倒序浏览
呀呀呀!!!  卡圣 推荐 | 2026-4-26 03:13 | 来自wap | 显示全部楼层

公众号,薪及时
sksnfnnf  卡皇 推荐 | 2026-4-26 03:11 | 来自wap | 显示全部楼层
6点联系你 5点支付99 怎么给的
好好收拾469467  卡皇 补刀客 | 2026-4-26 03:02 | 来自wap | 显示全部楼层
这不是高炮么老哥
富人,你好。  卡帝 亮了 | 2026-4-26 03:04 | 来自wap | 显示全部楼层
没信用卡 帮不了卡
呀呀呀!!!  卡圣 #6 | 2026-4-26 03:10 | 来自wap | 显示全部楼层

不用信用卡啊,直接填YHK就行了,信用卡那个不用管
呀呀呀!!!  卡圣 #7 | 2026-4-26 03:10 | 来自wap | 显示全部楼层

算月炮吧,相当于3000到账2000,99的权益+900的服务费
513245580  卡尊 #8 | 2026-4-26 03:12 | 来自wap | 显示全部楼层
入口在哪里?
呀呀呀!!!  卡圣 #9 | 2026-4-26 03:12 | 来自wap | 显示全部楼层
sksnfnnf 发表于 2026-04-26 03:11
6点联系你 5点支付99 怎么给的

你真是不带脑子,下午四点半就开始联系了
sksnfnnf  卡皇 #10 | 2026-4-26 03:14 | 来自wap | 显示全部楼层
呀呀呀!!! 发表于 2026-04-26 03:12
你真是不带脑子,下午四点半就开始联系了

到帐图呢
sksnfnnf  卡皇 #11 | 2026-4-26 03:14 | 来自wap | 显示全部楼层
呀呀呀!!! 发表于 2026-04-26 03:12
你真是不带脑子,下午四点半就开始联系了

审批中 取消直接待还款了
yuyu牛哇  卡友 #12 | 2026-4-26 03:17 | 来自wap | 显示全部楼层
到账图呢。发出来。取消就待还款
维瑞古德  卡友 #13 | 2026-4-26 03:21 | 来自wap | 显示全部楼层
纯纯高炮,宰人的
呀呀呀!!!  卡圣 #14 | 2026-4-26 03:32 | 来自wap | 显示全部楼层
sksnfnnf 发表于 2026-04-26 03:14
审批中 取消直接待还款了

农业银行截不了图,首页有个e卡之家,点进去有个群,加进去问问里面的老哥,不要在这里当井底之蛙了
更好的ch  卡神 #15 | 2026-4-26 04:02 | 来自wap | 显示全部楼层
老哥有电话核实是哪里的电话啊
头号粉丝  教父 #16 | 2026-4-26 04:22 | 来自wap | 显示全部楼层
呀呀呀!!! 发表于 2026-04-26 03:32
农业银行截不了图,首页有个e卡之家,点进去有个群,加进去问问里面的老哥,不要在这里当井底之蛙了

消息那里截图   发出来
鸢鸢  卡尊 #17 | 2026-4-26 04:25 | 来自wap | 显示全部楼层
打联系人电话吗
yuyu牛哇  卡友 #18 | 2026-4-26 04:47 | 来自wap | 显示全部楼层
到账图都没。说个屁啊

快速回复

您需要登录后才可以回帖 登录 or 注册个账号

本版积分规则

app下载