开启辅助访问
QQ登录|帐号登录 |注册个账号

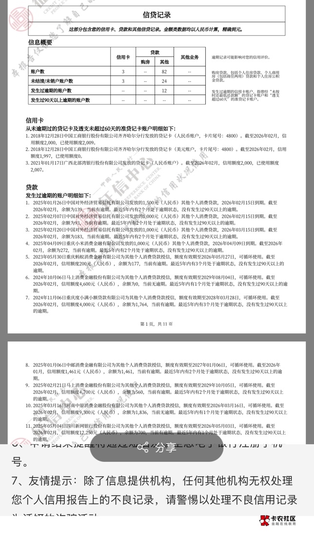
各个说自己黑,看看我,将近1年毛都没有,没有分付,没有宜口袋,没有时光分期,1年内

 
各个说自己黑,看看我,将近1年毛都没有,没有分付,没有宜口袋,没有时光分期,1年内只下过一个时小融月炮

推荐产品

9 个回复

倒序浏览
你好远远你  卡友 捧场王 | 2026-4-21 14:26 | 来自wap | 显示全部楼层
没有重大逾期都不算黑
秋枫不知梅花落  卡皇 神评 | 2026-4-21 14:28 | 来自wap | 显示全部楼层
你好远远你 发表于 2026-04-21 14:26
没有重大逾期都不算黑

25年下半年抽贷了,各个平台评分不足,后来实在还不动,索性逾期了
d987456  卡帝 补刀客 | 2026-4-21 14:29 | 来自wap | 显示全部楼层
小白
贪妄嗔痴  卡仙 亮了 | 2026-4-21 15:11 | 来自wap | 显示全部楼层
连代偿 垫款 执行案件都没有,也算黑
秋枫不知梅花落  卡皇 #6 | 2026-4-21 15:17 | 来自wap | 显示全部楼层
贪妄嗔痴 发表于 2026-04-21 15:11
连代偿 垫款 执行案件都没有,也算黑

代偿不懂哦,yqg给我发了好多个代偿短信,不过我打简版出来,没有显示,目前在逾期的,jdd,yqg,花呗,京东白条,小花钱包,其他没了
贪妄嗔痴  卡仙 #7 | 2026-4-21 15:18 | 来自wap | 显示全部楼层
秋枫不知梅花落 发表于 2026-04-21 15:17
代偿不懂哦,yqg给我发了好多个代偿短信,不过我打简版出来,没有显示,目前在逾期的,jdd,yqg,花呗,京东白条,小花钱包,其他没了

代偿简版也显示的,说明你没代偿或者代偿信息还没上去
looseman2022  卡友 #8 | 2026-4-21 15:20 | 显示全部楼层
看到的这里说黑的,都是笑话
秋枫不知梅花落  卡皇 #9 | 2026-4-21 15:21 | 来自wap | 显示全部楼层
贪妄嗔痴 发表于 2026-04-21 15:18
代偿简版也显示的,说明你没代偿或者代偿信息还没上去

不管了,反正在坚持几个月就上岸了,上岸了不行找人戏下征信,又是一条好汉
秋枫不知梅花落  卡皇 #10 | 2026-4-21 15:21 | 来自wap | 显示全部楼层
贪妄嗔痴 发表于 2026-04-21 15:18
代偿简版也显示的,说明你没代偿或者代偿信息还没上去

按理来说,逾期几个月了, 应该早都上报了

快速回复

您需要登录后才可以回帖 登录 or 注册个账号

本版积分规则

app下载