开启辅助访问
QQ登录|帐号登录 |注册个账号

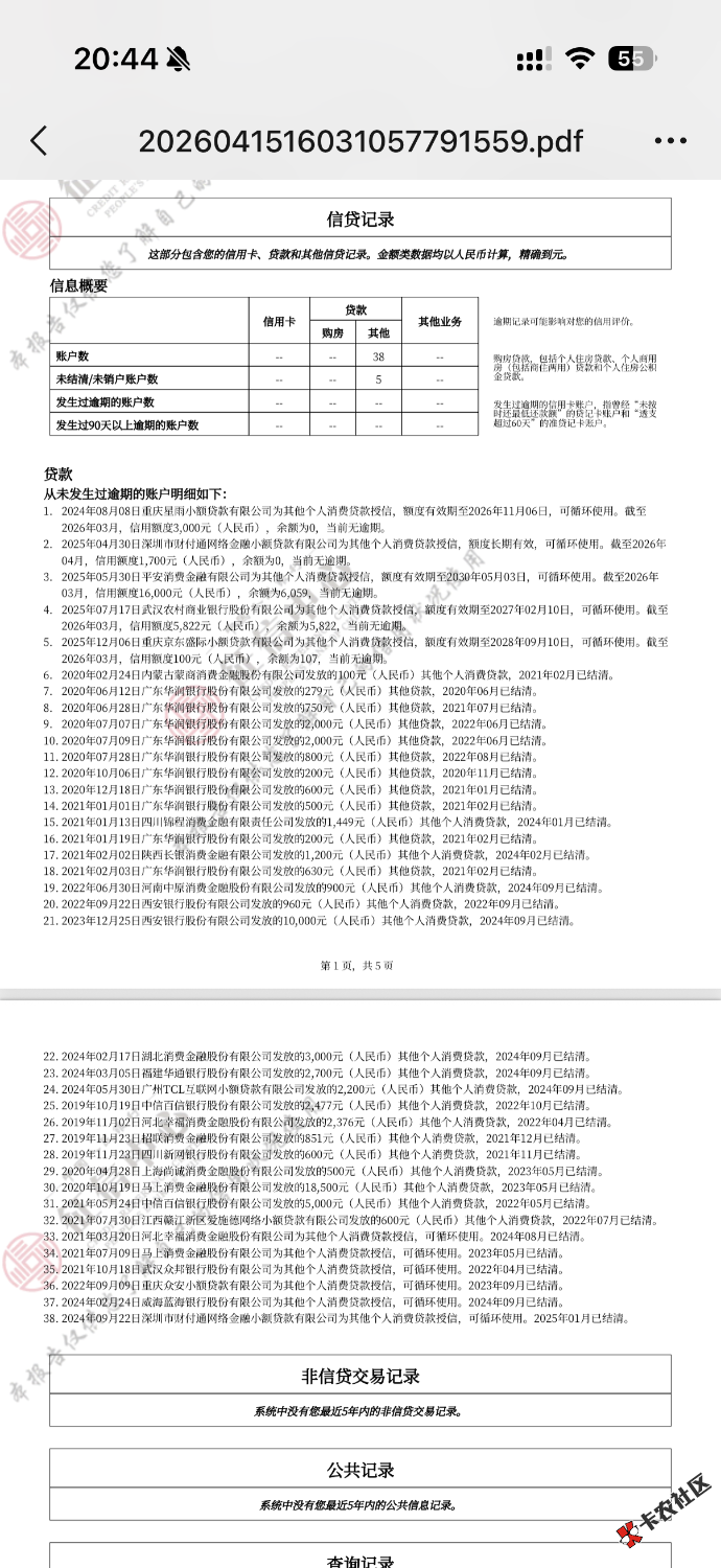
老哥们能帮我看看这个房贷五十多能贷吗,商贷

 
回帖奖励 2 花贝      回复本帖可获得 1 花贝奖励! 每人限 1 次
老哥们能帮我看看,房子八十多万,首付三十个,剩下的五十多商贷能办吗?

推荐产品

IMG_5535.png
IMG_5536.png

3 个回复

倒序浏览
情绪不由己了  卡尊 捧场王 | 2026-4-15 22:35 | 来自wap | 显示全部楼层

回帖奖励 +1 花贝

小贷太多了
XBboy针不戳啊  卡友 神评 | 2026-4-16 05:08 | 来自wap | 显示全部楼层

回帖奖励 +1 花贝

首付提到五成!稳放
XBboy针不戳啊  卡友 补刀客 | 2026-4-16 05:10 | 来自wap | 显示全部楼层
首付能有五六成,银行都直接W视你征信的!毕竟抵押物已经覆盖风险了

快速回复

您需要登录后才可以回帖 登录 or 注册个账号

本版积分规则

app下载