开启辅助访问
QQ登录|帐号登录 |注册个账号

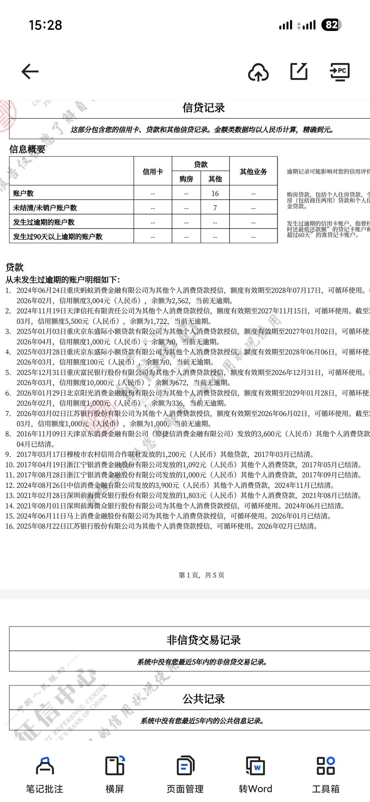
兄弟们 这征信咋样 最近申请的太多了感觉都不下

 
兄弟们 这征信咋样   最近申请的太多了感觉都不下
兄弟们 这征信咋样   最近申请的太多了感觉都不下

45 / 作者:天选之选 /

推荐产品

5 个回复

倒序浏览
好割割@  教父 捧场王 | 2026-4-8 15:31 | 来自wap | 显示全部楼层
没用,查询太多都不给下
天选之选  卡神 神评 | 2026-4-8 15:33 | 来自wap | 显示全部楼层
好割割@ 发表于 2026-04-08 15:31
没用,查询太多都不给下

我这种就算是花的吧 没黑么
好割割@  教父 补刀客 | 2026-4-8 15:34 | 来自wap | 显示全部楼层
天选之选 发表于 2026-04-08 15:33
我这种就算是花的吧 没黑么

是的,我也是花兄弟们 这征信咋样   最近申请的太多了感觉都不下

39 / 作者:好割割@ /
天选之选  卡神 亮了 | 2026-4-8 15:36 | 来自wap | 显示全部楼层

擦 我记着一几年的时候有逾期的 还有一些没还的 估计那些没还的没上征信 逾期的也消了
Zrn章若楠  教父 #6 | 2026-4-8 16:01 | 来自wap | 显示全部楼层
支付宝延期还款也会

快速回复

您需要登录后才可以回帖 登录 or 注册个账号

本版积分规则

app下载