开启辅助访问
QQ登录|帐号登录 |注册个账号

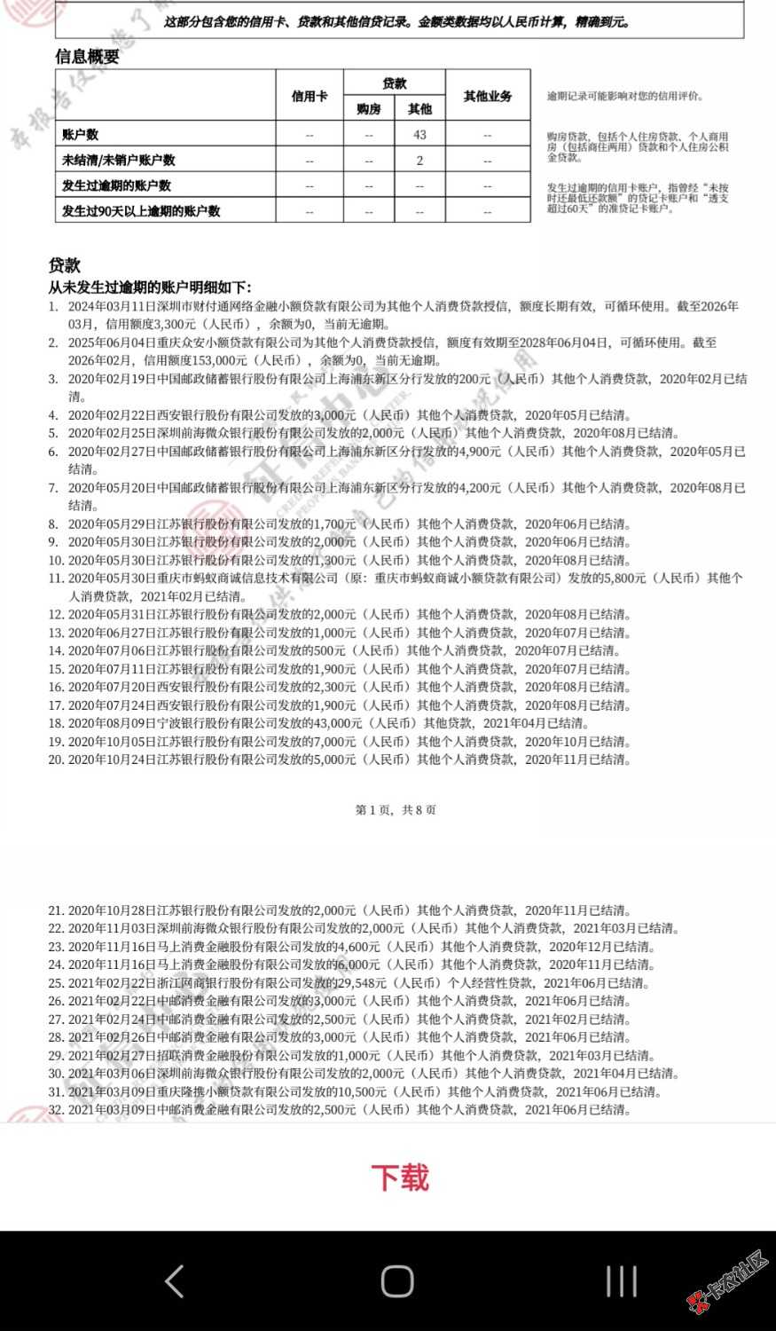
征信问题

 
大佬们帮看看能碰瓷银行吗?三个月查询40几条,哪里都不给贷,目前分付逾期 但是没上征信,走投无路了

推荐产品

/eenshot_20260404_194931.jpg

7 个回复

倒序浏览
小柴胡1  卡神 推荐 | 2026-4-5 14:28 | 来自wap | 显示全部楼层
找中介做银行
早日翻身阿  卡友 神评 | 2026-4-5 14:29 | 来自wap | 显示全部楼层
有懂得老哥吗?支点一下
阿狮  教父 补刀客 | 2026-4-5 14:56 | 来自wap | 显示全部楼层
养半年再做银行
鲸落南北方  卡圣 亮了 | 2026-4-5 14:58 | 来自wap | 显示全部楼层
去镇上的农商试了吗
我会一直  卡帝 #6 | 2026-4-5 17:57 | 来自wap | 显示全部楼层
有打卡工资,公积金,社保没?
早日翻身阿  卡友 #7 | 2026-4-5 18:56 | 来自wap | 显示全部楼层
有公积金社保

快速回复

您需要登录后才可以回帖 登录 or 注册个账号

本版积分规则

app下载