开启辅助访问
QQ登录|帐号登录 |注册个账号

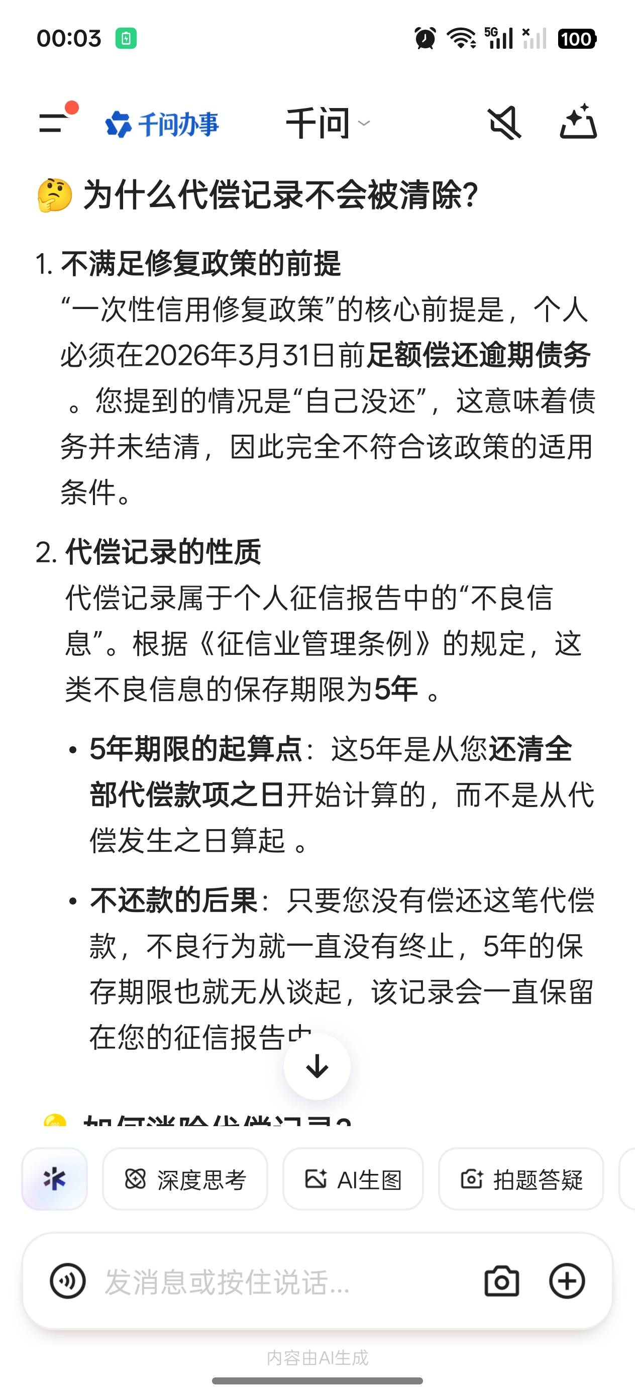
有没有老哥知道这条信息26年还在不在,显示25年已结清,但是我没还过啊,在养征信不想

 
有没有老哥知道这条信息26年还在不在,显示25年已结清,但是我没还过啊,在养征信不想查报告。

推荐产品

18 个回复

倒序浏览
酆都  卡尊 捧场王 | 2026-4-4 23:18 | 来自wap | 显示全部楼层
这是代偿了     你不还 永远在
几把毛都没有绝望了  真君 神评 | 2026-4-4 23:19 | 来自wap | 显示全部楼层
回不去。  卡皇 补刀客 | 2026-4-4 23:20 | 来自wap | 显示全部楼层
酆都 发表于 2026-04-04 23:18
这是代偿了     你不还 永远在

他那个2025年4月已结清啥意思不是结清了吗,我26年纸质版报告上没有,电子版还没查过,但我没还过
小不丁点儿  卡尊 亮了 | 2026-4-4 23:20 | 来自wap | 显示全部楼层
代偿比欠着还厉害的
只爱女大学生  卡神 #6 | 2026-4-4 23:21 | 来自wap | 显示全部楼层
你这征信还用养?都代偿了,黑成碳了。你把这3300还了,等5年,可能会白点。不还,所有贷款一辈子跟你无缘
回不去。  卡皇 #7 | 2026-4-4 23:21 | 来自wap | 显示全部楼层
小不丁点儿 发表于 2026-04-04 23:20
代偿比欠着还厉害的

嗯呢我也知道,不行还是查一下电子版报告吧,纸质版上没有这条26年的
哈喽井九啊  教父 #8 | 2026-4-4 23:22 | 来自wap | 显示全部楼层
那个担保公司给你偿还了,就是代偿的意思
回不去。  卡皇 #9 | 2026-4-4 23:23 | 来自wap | 显示全部楼层
只爱女大学生 发表于 2026-04-04 23:21
你这征信还用养?都代偿了,黑成碳了。你把这3300还了,等5年,可能会白点。不还,所有贷款一辈子跟你无缘

26年不是一次性修复了么,我看他显示已结清我以为我这条会修复掉
回不去。  卡皇 #10 | 2026-4-4 23:23 | 来自wap | 显示全部楼层
回不去。  卡皇 #11 | 2026-4-4 23:23 | 来自wap | 显示全部楼层
酆都 发表于 2026-04-04 23:18
这是代偿了     你不还 永远在

几把毛都没有绝望了  真君 #12 | 2026-4-4 23:24 | 来自wap | 显示全部楼层

你还没还钱,没还的话永远都在,还了的话就没了
只爱女大学生  卡神 #13 | 2026-4-4 23:27 | 来自wap | 显示全部楼层
回不去。 发表于 2026-04-04 23:23
26年不是一次性修复了么,我看他显示已结清我以为我这条会修复掉

金融机构买了保险,也就是担保费。如果你逾期不还,担保公司就帮你还,这就是代偿。修复的前提是,你自己把这3300还了,还给担保公司,然后担保公司帮你上报征信。还有,征信自己随便查,一年查几十次都行,这个根本不影响。
回不去。  卡皇 #14 | 2026-4-4 23:31 | 来自wap | 显示全部楼层
只爱女大学生 发表于 2026-04-04 23:27
金融机构买了保险,也就是担保费。如果你逾期不还,担保公司就帮你还,这就是代偿。修复的前提是,你自己把这3300还了,还给担保公司,然后担保公司帮你上报征信。还有,征信自己随便查,一年查几十次都行,这个根本不影响。

谢谢我查一下吧
你得不到的爸爸  卡友 #15 | 2026-4-5 00:05 | 来自wap | 显示全部楼层
少妇海的味道我知道  卡神 #16 | 2026-4-5 00:14 | 来自wap | 显示全部楼层
一个呆账,一个代偿,只要征信上有这两个其中一个,只要跟征信有关的贷款啥的,全都别想,除非有抵押物
法神  卡尊 #17 | 2026-4-5 00:28 | 来自wap | 显示全部楼层
老哥,你看一下,纸质版打印出来代偿是否还在,已结清那一栏显示的是什么状态,是否被担保公司还了
回不去。  卡皇 #18 | 2026-4-5 20:23 | 来自wap | 显示全部楼层
法神 发表于 2026-04-05 00:28
老哥,你看一下,纸质版打印出来代偿是否还在,已结清那一栏显示的是什么状态,是否被担保公司还了

我也不懂啊,这也没显示逾期

快速回复

您需要登录后才可以回帖 登录 or 注册个账号

本版积分规则

app下载