开启辅助访问
QQ登录|帐号登录 |注册个账号

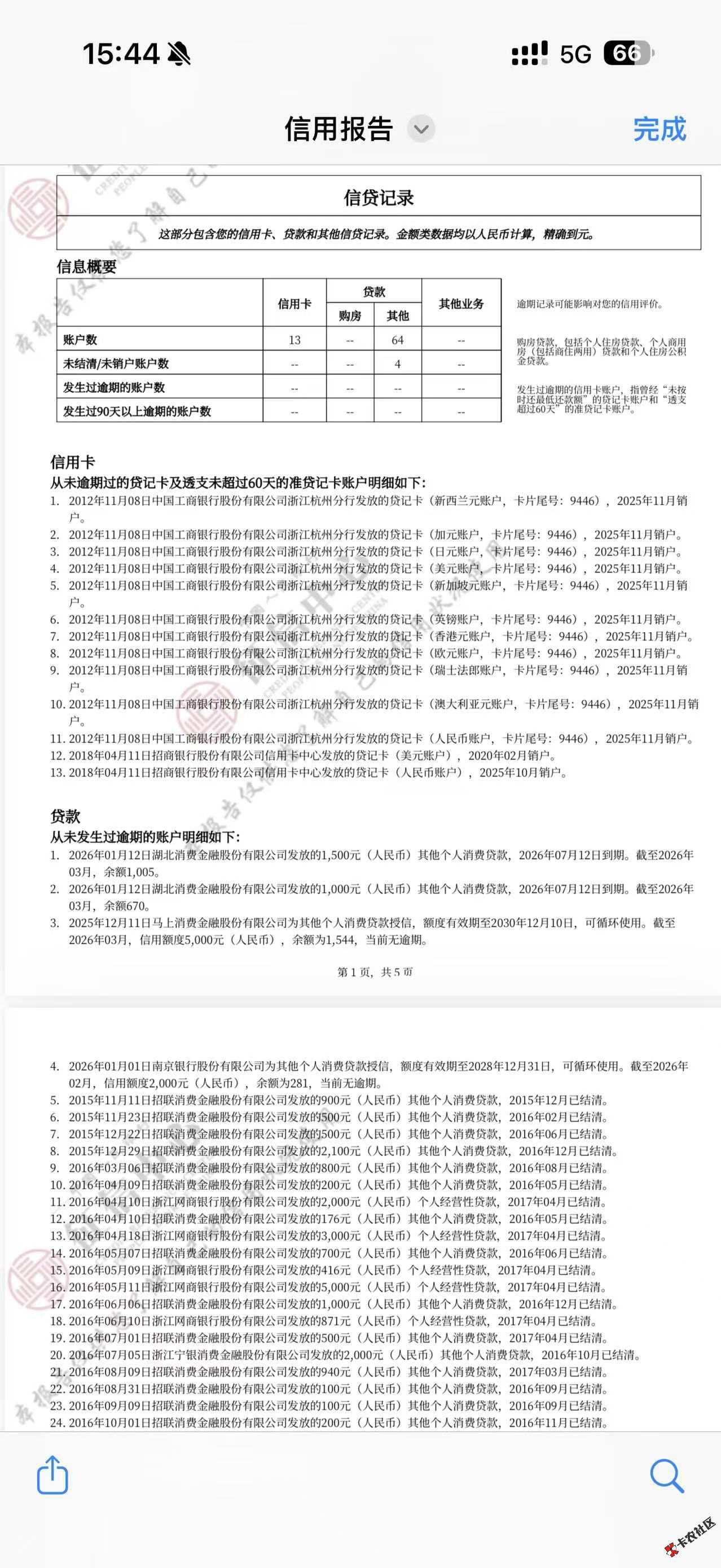
我这个征信是不是烂了

 
之前招商呆账了,然后去年结清了,现在只是不显示,花呗也逾期了几年去年结清了,这里也不显示,网贷强制了很多
现在反正什么都下不来,去年美团莫名其妙开了8000额度,提现了用不上第二天还了,现在也申请不了了,现在只有放心借和安逸花和你我贷有额度,也是一次性的 微信图片_20260331154553_564_113.jpg 微信图片_20260331154554_565_113.jpg

推荐产品

1 个回复

倒序浏览
东百仁没目地  卡尊 捧场王 | 2026-3-31 16:01 | 来自wap | 显示全部楼层
都这样了你还一直点什么,别碰征信查询少点有机会的

快速回复

您需要登录后才可以回帖 登录 or 注册个账号

本版积分规则

app下载