开启辅助访问
QQ登录|帐号登录 |注册个账号

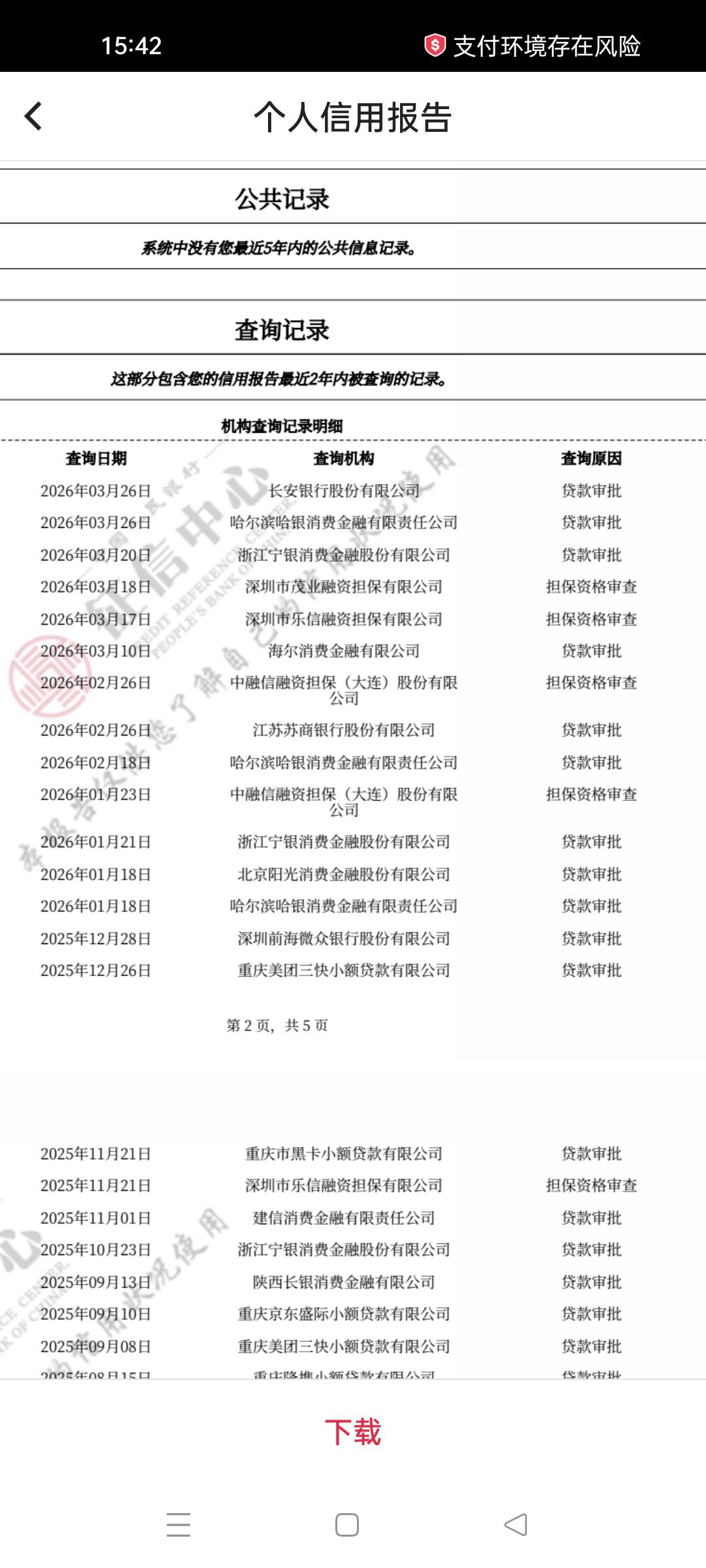
难怪宜口袋几天不放款,原来是查了我征信

 
难怪宜口袋几天不放款,原来是查了我征信

推荐产品

10 个回复

倒序浏览
YKYB  教父 推荐 | 2026-3-29 17:18 | 来自wap | 显示全部楼层
梦回伯纳乌  卡仙 神评 | 2026-3-29 15:51 | 显示全部楼层
现在基本上就这几个资方,这两天渤海都特么收紧了
小沫宝贝儿  卡皇 补刀客 | 2026-3-29 15:55 | 来自wap | 显示全部楼层
梦回伯纳乌 发表于 2026-03-29 15:51
现在基本上就这几个资方,这两天渤海都特么收紧了

对啊,只有信托才有机会下款
YKYB  教父 亮了 | 2026-3-29 16:50 | 来自wap | 显示全部楼层
小沫宝贝儿  卡皇 #6 | 2026-3-29 17:15 | 来自wap | 显示全部楼层
肥萌  卡皇 #7 | 2026-3-29 17:25 | 来自wap | 显示全部楼层
跟我一样啊难
想过正常生活了  卡友 #8 | 2026-3-29 17:28 | 来自wap | 显示全部楼层
那估计我也下不来款了
iroc  卡友 #9 | 2026-3-29 18:00 | 来自wap | 显示全部楼层
这是申请本体查还是橙心查的啊
小沫宝贝儿  卡皇 #10 | 2026-3-29 18:08 | 来自wap | 显示全部楼层
iroc 发表于 2026-03-29 18:00
这是申请本体查还是橙心查的啊

本体
iroc  卡友 #11 | 2026-3-29 18:34 | 来自wap | 显示全部楼层
那我每天点三五遍的可怎么办啊,不是查的体无完肤了吗,每次都是据的

快速回复

您需要登录后才可以回帖 登录 or 注册个账号

本版积分规则

app下载