开启辅助访问
QQ登录|帐号登录 |注册个账号

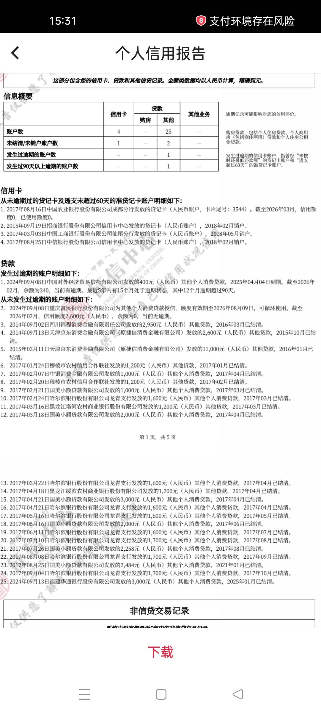
祝你好运,安逸花这400真要命,征信更新了都还一直在,富民的2600都显示结清了,全民

 
祝你好运,安逸花这400真要命,征信更新了都还一直在,富民的2600都显示结清了,全民钱包的3000也没显示。

推荐产品

7 个回复

倒序浏览
小沫宝贝儿  卡皇 捧场王 | 2026-3-29 15:37 | 来自wap | 显示全部楼层
宜口袋现在不下款,是因为去查征信了,长安银行和哈尔滨消费金融都去查了
lkj0  卡圣 神评 | 2026-3-29 15:41 | 来自wap | 显示全部楼层
400你要还了才没有,如果还没结清是有的
小沫宝贝儿  卡皇 补刀客 | 2026-3-29 15:43 | 来自wap | 显示全部楼层
lkj0 发表于 2026-03-29 15:41
400你要还了才没有,如果还没结清是有的

富民我也没还啊,也是在安逸花上面借的。
龙合  教父 亮了 | 2026-3-29 15:43 | 来自wap | 显示全部楼层
想还给安逸花客服打电话就好了!有什么难的
小沫宝贝儿  卡皇 #6 | 2026-3-29 15:44 | 来自wap | 显示全部楼层
龙合 发表于 2026-03-29 15:43
想还给安逸花客服打电话就好了!有什么难的

没钱,有钱再说吧
阿狮  教父 #7 | 2026-3-29 16:33 | 来自wap | 显示全部楼层
没还钱还想不显示不纯搞笑
阿狮  教父 #8 | 2026-3-29 16:34 | 来自wap | 显示全部楼层
这两天还掉政策还能消除,四月份政策就没了

快速回复

您需要登录后才可以回帖 登录 or 注册个账号

本版积分规则

app下载