开启辅助访问
QQ登录|帐号登录 |注册个账号

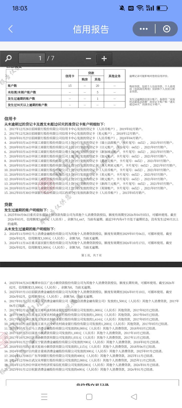
这个征信黑还是花各位

 
这个征信黑还是花各位





推荐产品

8 个回复

倒序浏览
我要它何用  卡妖 捧场王 | 2026-3-25 11:12 | 来自wap | 显示全部楼层
3000还了吧  不值得
蜜雪水城  卡帝 神评 | 2026-3-25 11:12 | 来自wap | 显示全部楼层
老哥帮老哥生日  卡圣 补刀客 | 2026-3-25 11:14 | 来自wap | 显示全部楼层

那个鹰潭的15000就还了一期逾期都快一年了但是显示无逾期怪了
老哥帮老哥生日  卡圣 亮了 | 2026-3-25 11:15 | 来自wap | 显示全部楼层
富贵险中球  卡皇 #6 | 2026-3-25 11:17 | 来自wap | 显示全部楼层
花还有当逾
云兜不分离  卡友 #7 | 2026-3-25 11:25 | 来自wap | 显示全部楼层
我这属于黑了吧?
老马12345  真君 #8 | 2026-3-25 11:53 | 来自wap | 显示全部楼层
这个月底之前结清,下个月就可以消除了,你现在是又黑又花
贪吃小凤凰  教父 #9 | 2026-3-25 12:56 | 来自wap | 显示全部楼层
你这征信和我一样。我也是京东逾期

快速回复

您需要登录后才可以回帖 登录 or 注册个账号

本版积分规则

app下载