开启辅助访问
QQ登录|帐号登录 |注册个账号

我之前在京东匹配的你我贷,借了6k分12期。分12期,利息500左右,担保费700左右,前几

 
我之前在京东匹配的你我贷,借了6k分12期。分12期,利息500左右,担保费700左右,前几天打你我贷客服退担保费,不退,昨天在黑猫投诉了。今天打电话来。说都是合规的,没有超过24%,最后说了半天,只给退200块。还晓不得什么时候到账

推荐产品

3 个回复

倒序浏览
吃饭饭了吗  卡皇 捧场王 | 2026-3-24 22:42 | 来自wap | 显示全部楼层
什么是担保费?是不是你不还收担保费的人帮你还?要是这样爽死你
轻花  卡尊 神评 | 2026-3-24 22:43 | 来自wap | 显示全部楼层
吃饭饭了吗 发表于 2026-03-24 22:42
什么是担保费?是不是你不还收担保费的人帮你还?要是这样爽死你

想多了。担保之前能下款而已
佑你安  卡尊 补刀客 | 2026-3-24 23:24 | 来自wap | 显示全部楼层
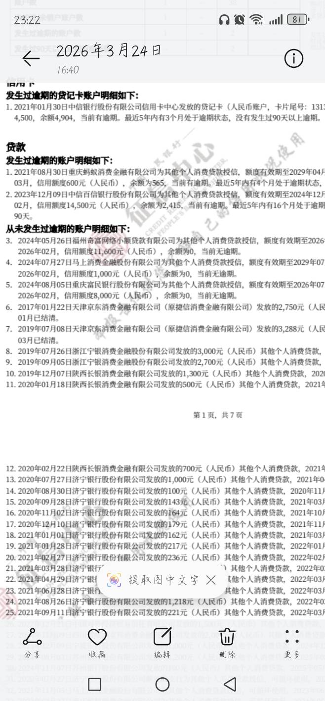
我前年借了八千。还了两期就逾期到现在了。还个屁。又是利息又是担保费。八千十二期还一万多了。更何况征信上显示未逾期。看我图上24年8月5号重庆富民银行的八千。那个就是。到现在都显示未逾期。我今天刚查的征信。还有京东白条都是同一个月逾期的。也没上征信。360借条【申请入口】最后两期两千多没还上征信了。资方中信

快速回复

您需要登录后才可以回帖 登录 or 注册个账号

本版积分规则

app下载