开启辅助访问
QQ登录|帐号登录 |注册个账号

老哥们,招商收到这个多久起诉?

 
老哥们,招商收到这个多久起诉?


更多帖子推荐

推荐产品

11 个回复

倒序浏览
暖阳不倾城  内容违规被禁言 捧场王 | 2026-3-23 20:28 | 来自wap | 显示全部楼层
我 yq5 年多,没有起诉
nihao宜宾  真君 神评 | 2026-3-23 20:29 | 来自wap | 显示全部楼层
几千没事 几万↑门农村也要 起诉三年左右 我就是招行
爬爬爬爬爬爬  真君 补刀客 | 2026-3-23 20:31 | 来自wap | 显示全部楼层
nihao宜宾 发表于 2026-03-23 20:29
几千没事 几万↑门农村也要 起诉三年左右 我就是招行

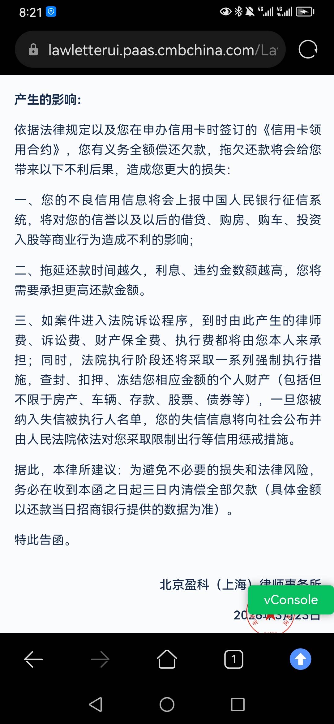
没到5万,最近经常打电话说要起诉,今天发了一个律师函
nihao宜宾  真君 亮了 | 2026-3-23 20:33 | 来自wap | 显示全部楼层
爬爬爬爬爬爬 发表于 2026-03-23 20:31
没到5万,最近经常打电话说要起诉,今天发了一个律师函

利息很快的 起诉了不是看本金了 是啥都算在你头上 ↑门是在一两年的时候
娃娃花  卡圣 #6 | 2026-3-23 20:34 | 来自wap | 显示全部楼层
我招商15w,逾期2年多了,刚开始电话多,最近一年多了一个电话没有,不知道啥时候起诉
娃娃花  卡圣 #7 | 2026-3-23 20:35 | 来自wap | 显示全部楼层
招商最后能本金分期还款不
爬爬爬爬爬爬  真君 #8 | 2026-3-23 20:37 | 来自wap | 显示全部楼层
娃娃花 发表于 2026-03-23 20:35
招商最后能本金分期还款不

不知道么,应该都能本金分期,你这15的信用卡本金多少?感觉分期压力都大
阿都沁  卡圣 #9 | 2026-3-23 20:39 | 来自wap | 显示全部楼层
我5年前就收到过,一点卵事都没有
娃娃花  卡圣 #10 | 2026-3-23 20:42 | 来自wap | 显示全部楼层
爬爬爬爬爬爬 发表于 2026-03-23 20:37
不知道么,应该都能本金分期,你这15的信用卡本金多少?感觉分期压力都大

本金就15个……一分没还
娃娃花  卡圣 #11 | 2026-3-23 20:43 | 来自wap | 显示全部楼层
我7行信用卡60多个全部逾期着,反正没钱……
爬爬爬爬爬爬  真君 #12 | 2026-3-23 22:20 | 来自wap | 显示全部楼层
娃娃花 发表于 2026-03-23 20:43
我7行信用卡60多个全部逾期着,反正没钱……

慢慢来吧

快速回复

您需要登录后才可以回帖 登录 or 注册个账号

本版积分规则

app下载