开启辅助访问
QQ登录|帐号登录 |注册个账号

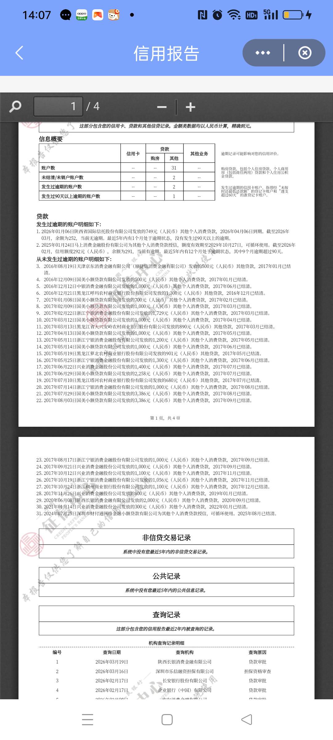
老哥们看下这个是黑还是花

 
老哥们看下这个是黑还是花

推荐产品

2 个回复

倒序浏览
By.  卡皇 捧场王 | 2026-3-19 14:09 | 来自wap | 显示全部楼层
黑,网贷没希望
老马12345  真君 神评 | 2026-3-19 14:57 | 来自wap | 显示全部楼层
黑,这个月底之前还完,养几个月就好了

快速回复

您需要登录后才可以回帖 登录 or 注册个账号

本版积分规则

app下载