开启辅助访问
QQ登录|帐号登录 |注册个账号

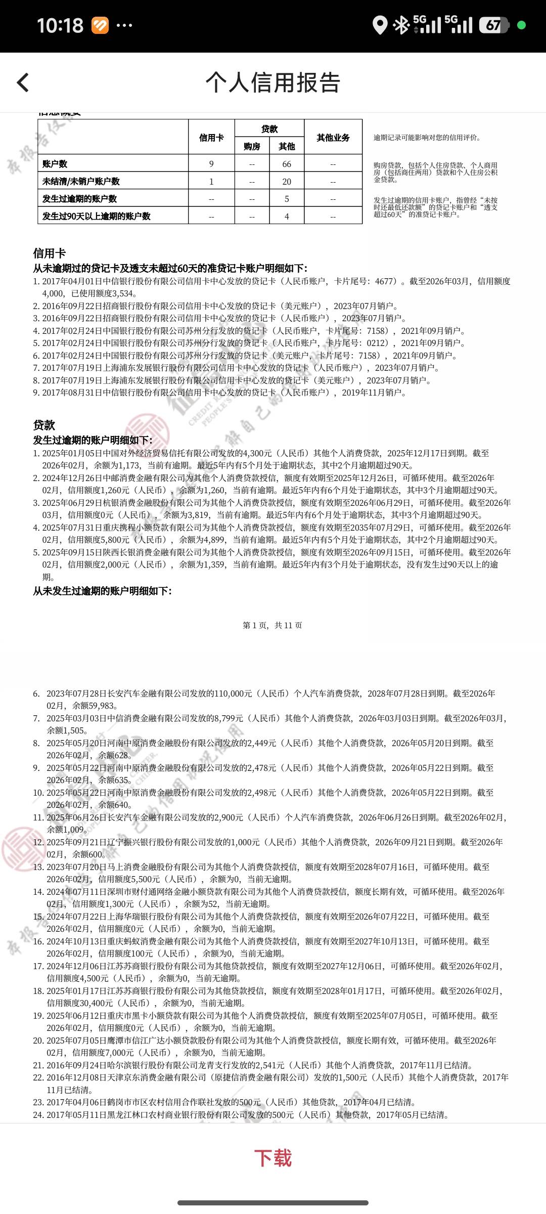
老哥们,是不是变呆账和代偿了就不显示了逾期了,之前显示9个逾期现在变成5个了

 
老哥们,是不是变呆账和代偿了就不显示了逾期了,之前显示9个逾期现在变成5个了

推荐产品

6 个回复

倒序浏览
624818011  卡神 捧场王 | 2026-3-19 10:45 | 来自wap | 显示全部楼层
打纸质的看
哇咔咔啊  卡帝 神评 | 2026-3-19 10:52 | 来自wap | 显示全部楼层

有点不好意去打
酆都大帝  天王 补刀客 | 2026-3-19 11:31 | 来自wap | 显示全部楼层
应该是,我抖音放心借的逾期也不见了
624818011  卡神 亮了 | 2026-3-19 11:33 | 来自wap | 显示全部楼层
EnticE.  卡圣 #6 | 2026-3-19 11:43 | 来自wap | 显示全部楼层

我也是不好意思去打,别人一两页,两三页,我估计直接厚厚一沓
哎好难  卡神 #7 | 2026-3-19 13:38 | 来自wap | 显示全部楼层

有啥不好意思,都是在自助机上打,银行的人不会看你的

快速回复

您需要登录后才可以回帖 登录 or 注册个账号

本版积分规则

app下载