开启辅助访问
QQ登录|帐号登录 |注册个账号

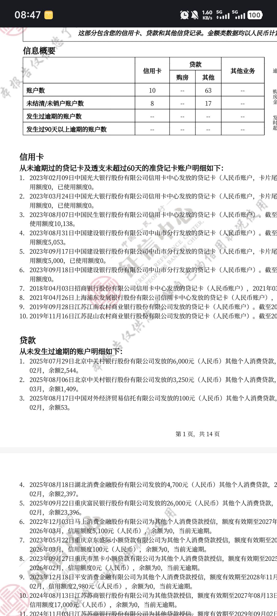
怪不得点什么,什么都不下,14页一共363条查询

 
怪不得点什么,什么都不下,14页一共363条查询


推荐产品

1 个回复

倒序浏览
浅浅执念  卡帝 捧场王 | 2026-3-15 09:42 | 来自wap | 显示全部楼层
我250多查询 一个都不下 网带 全T路 美团抖音月付都特么冻结额度了

快速回复

您需要登录后才可以回帖 登录 or 注册个账号

本版积分规则

app下载