开启辅助访问
QQ登录|帐号登录 |注册个账号

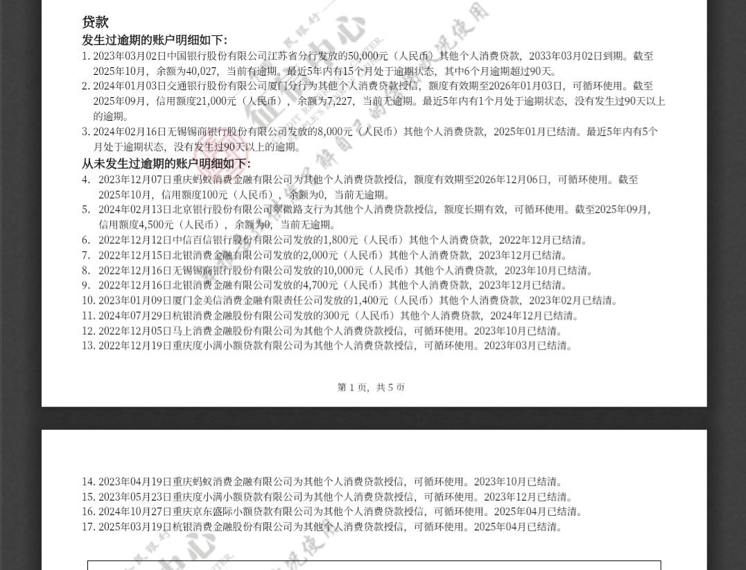
我还没还完。逾期怎么就没了?不是1万以下的才能修复吗?我那个2万交行逾期也修复了。

 
我还没还完。逾期怎么就没了?不是1万以下的才能修复吗?我那个2万交行逾期也修复了。一张是去年10月份的,然后另一张是前几天查的,好奇怪呀。


推荐产品

2 个回复

倒序浏览
SLKC  卡仙 捧场王 | 2026-3-12 11:09 | 来自wap | 显示全部楼层
我当初招商信用卡逾期两万四的逾期,他也给我消了
撸到瘫痪  卡怪 神评 | 2026-3-12 13:32 | 来自wap | 显示全部楼层
哪里查征信啊

快速回复

您需要登录后才可以回帖 登录 or 注册个账号

本版积分规则

app下载