开启辅助访问
QQ登录|帐号登录 |注册个账号

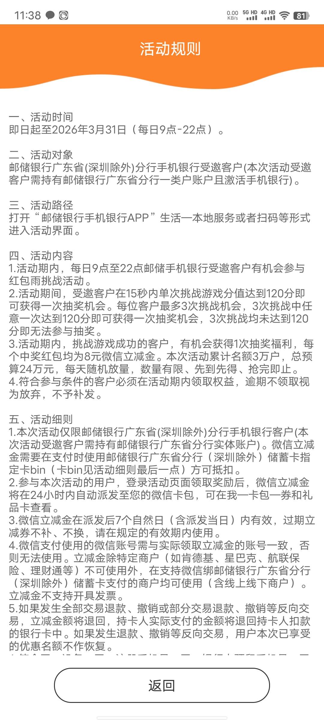
邮储广东马上邮金喜8元微信立减金活动

 
邮储我的-生活精选,马上邮金喜,大概率中8立减金





推荐产品

15 个回复

倒序浏览
琪琪不可爱  卡圣 推荐 | 2026-3-7 11:50 | 来自wap | 显示全部楼层
哇咔咔i  卡帝 推荐 | 2026-3-7 11:42 | 来自wap | 显示全部楼层
时光静好。  真君 推荐 | 2026-3-7 11:42 | 来自wap | 显示全部楼层
柳下行  老祖 亮了 | 2026-3-7 11:41 | 来自wap | 显示全部楼层
五指袜  卡圣 #6 | 2026-3-7 11:42 | 来自wap | 显示全部楼层
柳下行  老祖 #7 | 2026-3-7 11:44 | 来自wap | 显示全部楼层

哈哈,有时候就是随意看一眼,没注意看全部,这是个不好的.惯
ratel  卡帝 #8 | 2026-3-7 11:49 | 来自wap | 显示全部楼层
墨鱼汤  真君 #9 | 2026-3-7 11:50 | 来自wap | 显示全部楼层
胖胖龙L  卡神 #10 | 2026-3-7 11:50 | 来自wap | 显示全部楼层
牛b,广东一类卡才可以
船到桥头自然-沉  天王 #11 | 2026-3-7 11:52 | 来自wap | 显示全部楼层
感谢,真有
起来起  天王 #12 | 2026-3-7 11:52 | 来自wap | 显示全部楼层
中山一类卡,飞回广东领了8  
寻欢作乐。  卡神 #13 | 2026-3-7 12:04 | 来自wap | 显示全部楼层
怎么页面不一样
总好过你  卡帝 #14 | 2026-3-7 12:14 | 来自wap | 显示全部楼层
感谢8立减金
xxyyxiu  卡圣 #15 | 2026-3-8 17:45 | 来自wap | 显示全部楼层
@卡农超管 加精

快速回复

您需要登录后才可以回帖 登录 or 注册个账号

本版积分规则