开启辅助访问
QQ登录|帐号登录 |注册个账号

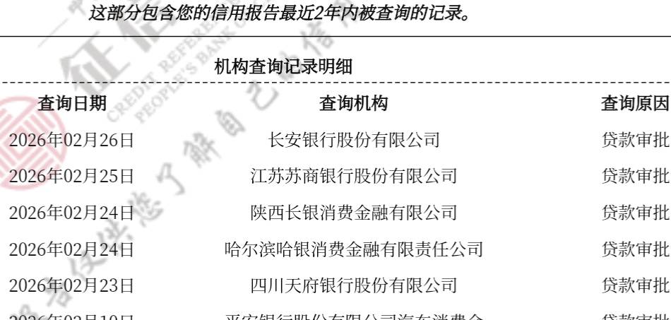
宜口袋23号还款日推到现在每天一条查询,还在放款中。有当逾全是银行查询这能下个鸡毛

 
宜口袋23号还款日推到现在每天一条查询,还在放款中。有当逾全是银行查询这能下个鸡毛啊。
宜口袋23号还款日推到现在每天一条查询,还在放款中。有当逾全是银行查询这能下个鸡毛11 / 作者:0@H /

推荐产品

1 个回复

倒序浏览
二腿子  天王 捧场王 | 2026-2-27 09:16 | 来自wap | 显示全部楼层
这是自动查询?

快速回复

您需要登录后才可以回帖 登录 or 注册个账号

本版积分规则

app下载