开启辅助访问
QQ登录|帐号登录 |注册个账号

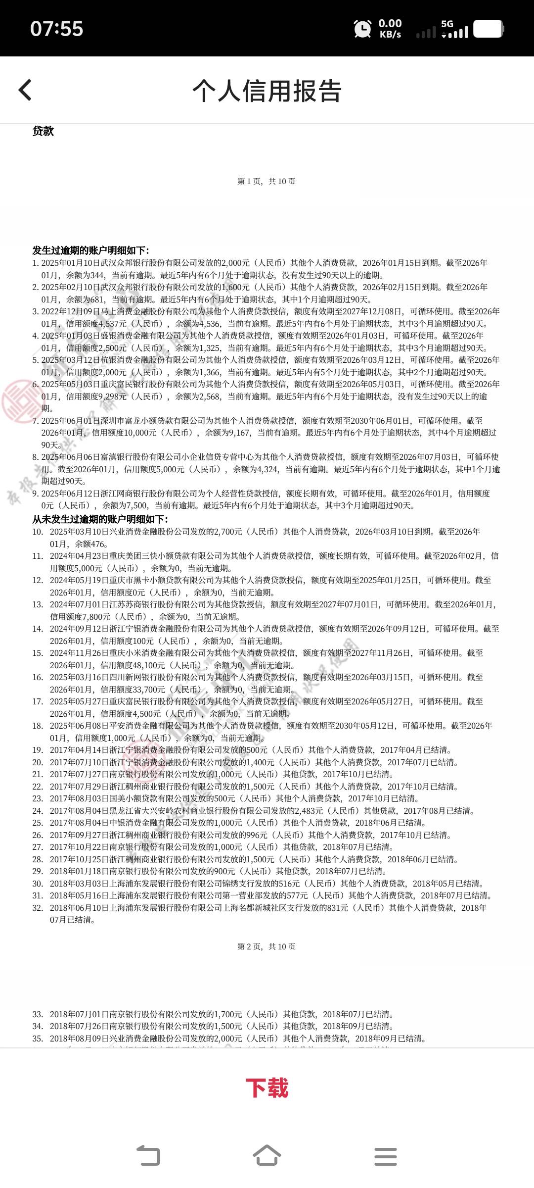
这个贷款余额是未还本金吗?怎么知道哪个余额是哪个平台

 
这个贷款余额是未还本金吗?怎么知道哪个余额是哪个平台

推荐产品

0 个回复

倒序浏览

快速回复

您需要登录后才可以回帖 登录 or 注册个账号

本版积分规则

app下载