开启辅助访问
QQ登录|帐号登录 |注册个账号

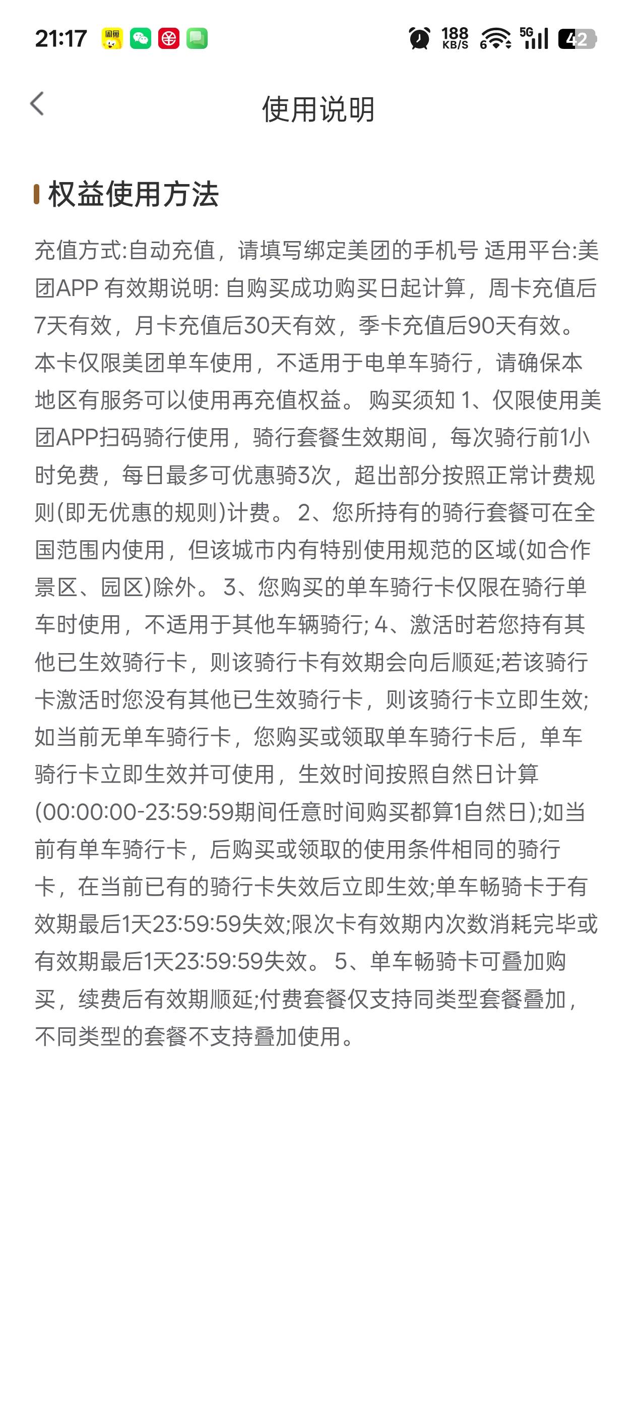
老哥们,够享借的美团单车是畅骑卡吗

 
老哥们,够享借的美团单车是畅骑卡吗
老哥们,够享借的美团单车是畅骑卡吗

77 / 作者:戒为良药 /

推荐产品

4 个回复

倒序浏览
头号粉丝  教父 捧场王 | 2026-2-22 22:57 | 来自wap | 显示全部楼层
cij  教父 神评 | 2026-2-22 22:57 | 来自wap | 显示全部楼层
美团得不好卖
戒为良药  卡尊 补刀客 | 2026-2-22 23:00 | 来自wap | 显示全部楼层

哈啰早没货了,上哪领
主角爱我  教父 亮了 | 2026-2-22 23:06 | 来自wap | 显示全部楼层
戒为良药 发表于 2026-02-22 23:00
哈啰早没货了,上哪领

对头 30天90次的

快速回复

您需要登录后才可以回帖 登录 or 注册个账号

本版积分规则

app下载