开启辅助访问
QQ登录|帐号登录 |注册个账号

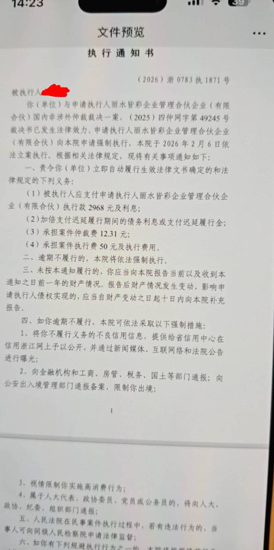
有老哥帮我看看吗,接下来我该怎么做。上午就来个这短信 进去法院小程序之后显示审理

 
有老哥帮我看看吗,接下来我该怎么做。上午就来个这短信 进去法院小程序之后显示审理中,也不知道是哪家的直接就能执行吗。



推荐产品

12 个回复

倒序浏览
我猜我是巧克力  卡尊 捧场王 | 2026-2-13 14:33 | 来自wap | 显示全部楼层
已经执行了
努力就会有回报  卡帝 神评 | 2026-2-13 14:36 | 来自wap | 显示全部楼层
不用理,骗人的
家住海边就爱浪  卡皇 补刀客 | 2026-2-13 14:39 | 来自wap | 显示全部楼层

奇怪呀,直接就能直接执行吗。也没人联系我 谁家都不清楚
家住海边就爱浪  卡皇 亮了 | 2026-2-13 14:39 | 来自wap | 显示全部楼层
我猜我是巧克力  卡尊 #6 | 2026-2-13 14:42 | 来自wap | 显示全部楼层
家住海边就爱浪 发表于 2026-02-13 14:39
奇怪呀,直接就能直接执行吗。也没人联系我 谁家都不清楚

正好我跟你一样,昨天秒冻结
家住海边就爱浪  卡皇 #7 | 2026-2-13 14:46 | 来自wap | 显示全部楼层
我猜我是巧克力 发表于 2026-02-13 14:42
正好我跟你一样,昨天秒冻结

YHKV支都冻了吗,有打电话问吗
钟XK  卡神 #8 | 2026-2-13 14:49 | 来自wap | 显示全部楼层

哪里是骗人,12368是真的
今夜不听情话  卡仙 #9 | 2026-2-13 14:51 | 来自wap | 显示全部楼层

骗人?这踏喵是真法院
我猜我是巧克力  卡尊 #10 | 2026-2-13 14:57 | 来自wap | 显示全部楼层
家住海边就爱浪 发表于 2026-02-13 14:46
YHKV支都冻了吗,有打电话问吗

没事,冻了办新的就行,YHK微支都办新的就行
努力就会有回报  卡帝 #11 | 2026-2-13 15:02 | 来自wap | 显示全部楼层
cc@00  卡神 #12 | 2026-2-13 16:17 | 来自wap | 显示全部楼层
这是逾期多久起诉的
@qqq  卡神 #13 | 2026-2-13 18:11 | 来自wap | 显示全部楼层
异仪书都不让提吗。

快速回复

您需要登录后才可以回帖 登录 or 注册个账号

本版积分规则

app下载