开启辅助访问
QQ登录|帐号登录 |注册个账号

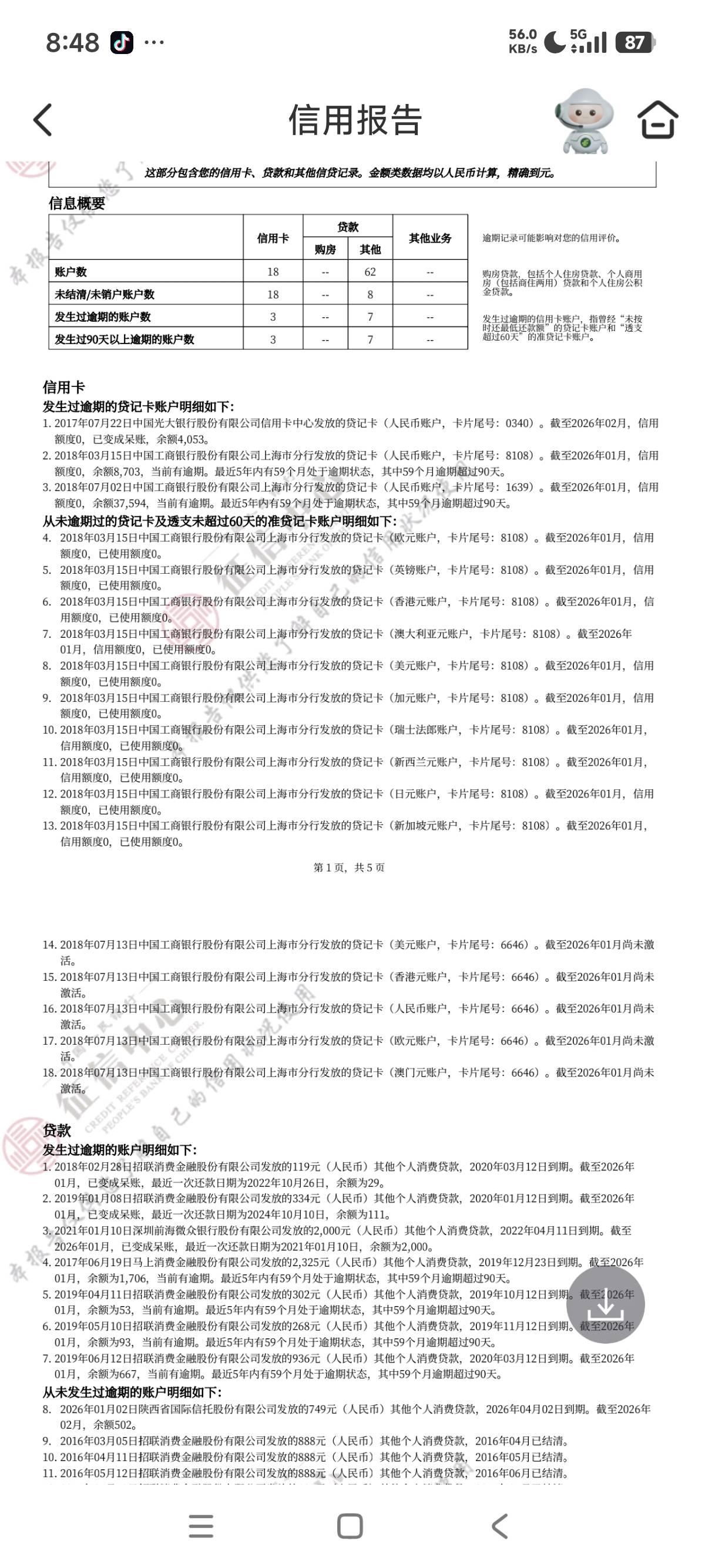
谁有我黑???

 
谁有我黑???

推荐产品

15 个回复

倒序浏览
旺仔牛逼糖  教父 推荐 | 2026-2-11 20:53 | 来自wap | 显示全部楼层
你这不算黑  撑死是个棕色
曾经洪了八十个  卡尊 神评 | 2026-2-11 20:54 | 来自wap | 显示全部楼层
消失...  教父 补刀客 | 2026-2-11 21:08 | 来自wap | 显示全部楼层
还了 直接没记录都没超过1一个
twsh  卡仙 亮了 | 2026-2-11 21:24 | 来自wap | 显示全部楼层
你这还算黑,18张信用卡,我有工作单位一张都申请不来
A-A本尊---老公  卡神 #6 | 2026-2-11 21:29 | 来自wap | 显示全部楼层
你这算门口外边的
zzz1122  卡神 #7 | 2026-2-11 21:31 | 来自wap | 显示全部楼层
twsh 发表于 2026-02-11 21:24
你这还算黑,18张信用卡,我有工作单位一张都申请不来

我十二张,工行一张顶十张,什么日元新加坡元新西兰元,共享五千,征信顶十张
你的药丸呢  卡友 #8 | 2026-2-11 21:39 | 来自wap | 显示全部楼层
你是真的牛b,非洲黑
小新66  卡妖 #9 | 2026-2-11 21:45 | 来自wap | 显示全部楼层
我的就一个6000但是逾期很多年了还有能下的不?
SLKC  卡神 #10 | 2026-2-11 22:58 | 来自wap | 显示全部楼层
你这个真是鬼见愁
hzhhx  卡尊 #11 | 2026-2-12 00:21 | 来自wap | 显示全部楼层
zzz1122 发表于 2026-02-11 21:31
我十二张,工行一张顶十张,什么日元新加坡元新西兰元,共享五千,征信顶十张

老哥真是同病相怜呀,一张工行卡,五个逾期账户
狗头萝莉已上岸  卡圣 #12 | 2026-2-12 06:35 | 来自wap | 显示全部楼层
没失信,黑个毛线
鸡辣是我  卡圣 #13 | 2026-2-12 08:32 | 来自wap | 显示全部楼层
我底下还有执行限高
王四祖传烤鱼  卡友 #14 | 2026-2-12 11:29 | 来自wap | 显示全部楼层
你这总金额不太大啊
失言°  卡圣 #15 | 2026-2-12 16:27 | 来自wap | 显示全部楼层

快速回复

您需要登录后才可以回帖 登录 or 注册个账号

本版积分规则

app下载