开启辅助访问
QQ登录|帐号登录 |注册个账号

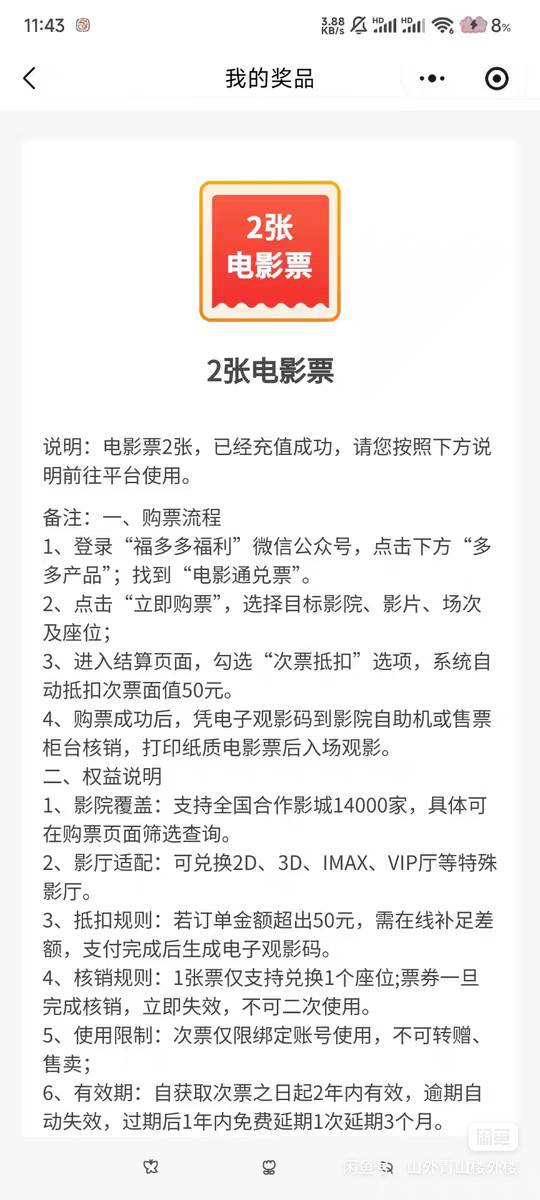
哥哥们深工福多多的电影票两张到底是限制深圳还是全国可用,看权益说明怎么是全国一万

 
哥哥们深工福多多的电影票两张到底是限制深圳还是全国可用,看权益说明怎么是全国一万四千家影院可用,搜索历史帖子怎么有老哥说限深圳,还有这两张票面值加起来一百,是不是直接可以买两张票或者四张票一起支付抵扣一百来着
哥哥们深工福多多的电影票两张到底是限制深圳还是全国可用,看权益说明怎么是全国一万99 / 作者:逗你玩啊 /
哥哥们深工福多多的电影票两张到底是限制深圳还是全国可用,看权益说明怎么是全国一万93 / 作者:逗你玩啊 /
哥哥们深工福多多的电影票两张到底是限制深圳还是全国可用,看权益说明怎么是全国一万68 / 作者:逗你玩啊 /

推荐产品

4 个回复

倒序浏览
微笑不失礼  天王 捧场王 | 2026-2-9 18:10 | 来自wap | 显示全部楼层
限制深圳和全国还有什么区别?就怕限制影院场次
逗你玩啊  真君 神评 | 2026-2-9 18:13 | 来自wap | 显示全部楼层
微笑不失礼 发表于 2026-02-09 18:10
限制深圳和全国还有什么区别?就怕限制影院场次

不限制影院
第七章  卡帝 补刀客 | 2026-2-9 18:41 | 来自wap | 显示全部楼层
全国的,我上回直播中了两张,卖了
逗你玩啊  真君 亮了 | 2026-2-9 20:58 | 来自wap | 显示全部楼层
第七章 发表于 2026-02-09 18:41
全国的,我上回直播中了两张,卖了

是不是可以买四张票抵扣两张总面值的一百

快速回复

您需要登录后才可以回帖 登录 or 注册个账号

本版积分规则

app下载