开启辅助访问
QQ登录|帐号登录 |注册个账号

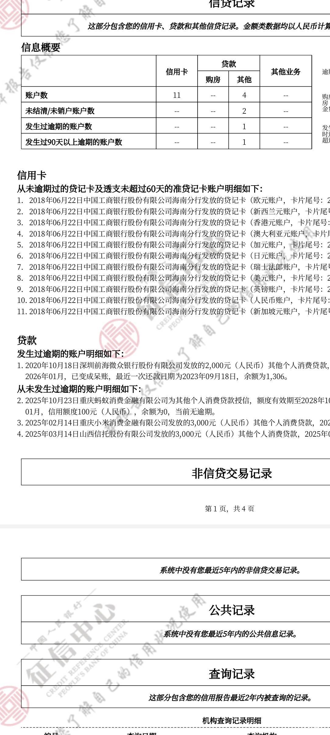
5号结清的现在还没消,还是呆账,说是5个工作日内,有没有老哥知道怎么尽快处理掉这个

 
5号结清的现在还没消,还是呆账,说是5个工作日内,有没有老哥知道怎么尽快处理掉这个逾期记录,碰瓷本地农信,说是只要这个记录没有了就可以贷款,

推荐产品

19 个回复

倒序浏览
聚聚吧台风  卡尊 捧场王 | 2026-2-9 18:13 | 来自wap | 显示全部楼层
我们都是代偿
消失...  教父 神评 | 2026-2-9 20:58 | 来自wap | 显示全部楼层
我的差不多5-6天搞定了。还了要打电话登记啊 上传材料 。你有没有做??
林权证  卡神 补刀客 | 2026-2-9 21:42 | 来自wap | 显示全部楼层
消失... 发表于 2026-02-09 20:58
我的差不多5-6天搞定了。还了要打电话登记啊 上传材料 。你有没有做??

打了,也登记了
消失...  教父 亮了 | 2026-2-9 21:51 | 来自wap | 显示全部楼层

你还的刚好周末。还没5天不是。你的小程序里面 消除没有  你不会还逾期记录去查征信??
消失...  教父 #6 | 2026-2-9 21:52 | 来自wap | 显示全部楼层
消失... 发表于 2026-02-09 21:51
你还的刚好周末。还没5天不是。你的小程序里面 消除没有  你不会还逾期记录去查征信??

先看下 we2000还完结清没有。不然有什么用?你还去查征信
林权证  卡神 #7 | 2026-2-9 22:16 | 来自wap | 显示全部楼层
消失... 发表于 2026-02-09 21:52
先看下 we2000还完结清没有。不然有什么用?你还去查征信

怎么看we2000,没入口了啊
消失...  教父 #8 | 2026-2-9 23:46 | 来自wap | 显示全部楼层
林权证 发表于 2026-02-09 22:16
怎么看we2000,没入口了啊

微众里面看
林权证  卡神 #9 | 2026-2-10 06:22 | 来自wap | 显示全部楼层

里面显示已经结清了,征信记录是不是也消除了,老哥你的是不是也是这样
消失...  教父 #10 | 2026-2-10 06:55 | 来自wap | 显示全部楼层
林权证 发表于 2026-02-10 06:22
里面显示已经结清了,征信记录是不是也消除了,老哥你的是不是也是这样

是啊。差不多 你去看下
消失...  教父 #11 | 2026-2-10 06:55 | 来自wap | 显示全部楼层
消失... 发表于 2026-02-10 06:55
是啊。差不多 你去看下

你时间没到那么快
林权证  卡神 #12 | 2026-2-10 07:40 | 来自wap | 显示全部楼层
消失... 发表于 2026-02-10 06:55
你时间没到那么快

昨天晚上还显示逾期,早上我起来看就显示结清了估计征信是不是得到明天,还是同步的
消失...  教父 #13 | 2026-2-10 08:04 | 来自wap | 显示全部楼层
我看了还款记录,是结清那天开始,记录的。好像也要等上传结清记录才会更新啊
消失...  教父 #14 | 2026-2-10 08:05 | 来自wap | 显示全部楼层
也很快的  我差不多看里面结清一星期去查的。
林权证  卡神 #15 | 2026-2-10 08:22 | 来自wap | 显示全部楼层
消失... 发表于 2026-02-10 08:04
我看了还款记录,是结清那天开始,记录的。好像也要等上传结清记录才会更新啊

我打过电话加急,然后小程序上传转账证明了,今天才更新已结清,就是不知道征信什么时候恢复,因为马上过年了。我要去本地农信问过。只要没这个记录就可以贷款
消失...  教父 #16 | 2026-2-10 09:43 | 来自wap | 显示全部楼层
林权证 发表于 2026-02-10 08:22
我打过电话加急,然后小程序上传转账证明了,今天才更新已结清,就是不知道征信什么时候恢复,因为马上过年了。我要去本地农信问过。只要没这个记录就可以贷款

我也是这样的,我带了10个。我差不多20结清,28号去查,征信更新了
林权证  卡神 #17 | 2026-2-10 09:56 | 来自wap | 显示全部楼层
消失... 发表于 2026-02-10 09:43
我也是这样的,我带了10个。我差不多20结清,28号去查,征信更新了

因为快过年了,再不更新银行就放假了。哎,真烦煎熬
消失...  教父 #18 | 2026-2-10 20:29 | 来自wap | 显示全部楼层
林权证 发表于 2026-02-10 09:56
因为快过年了,再不更新银行就放假了。哎,真烦煎熬

哪天结清的,就是那天结清的。征信

快速回复

您需要登录后才可以回帖 登录 or 注册个账号

本版积分规则

app下载