开启辅助访问
QQ登录|帐号登录 |注册个账号

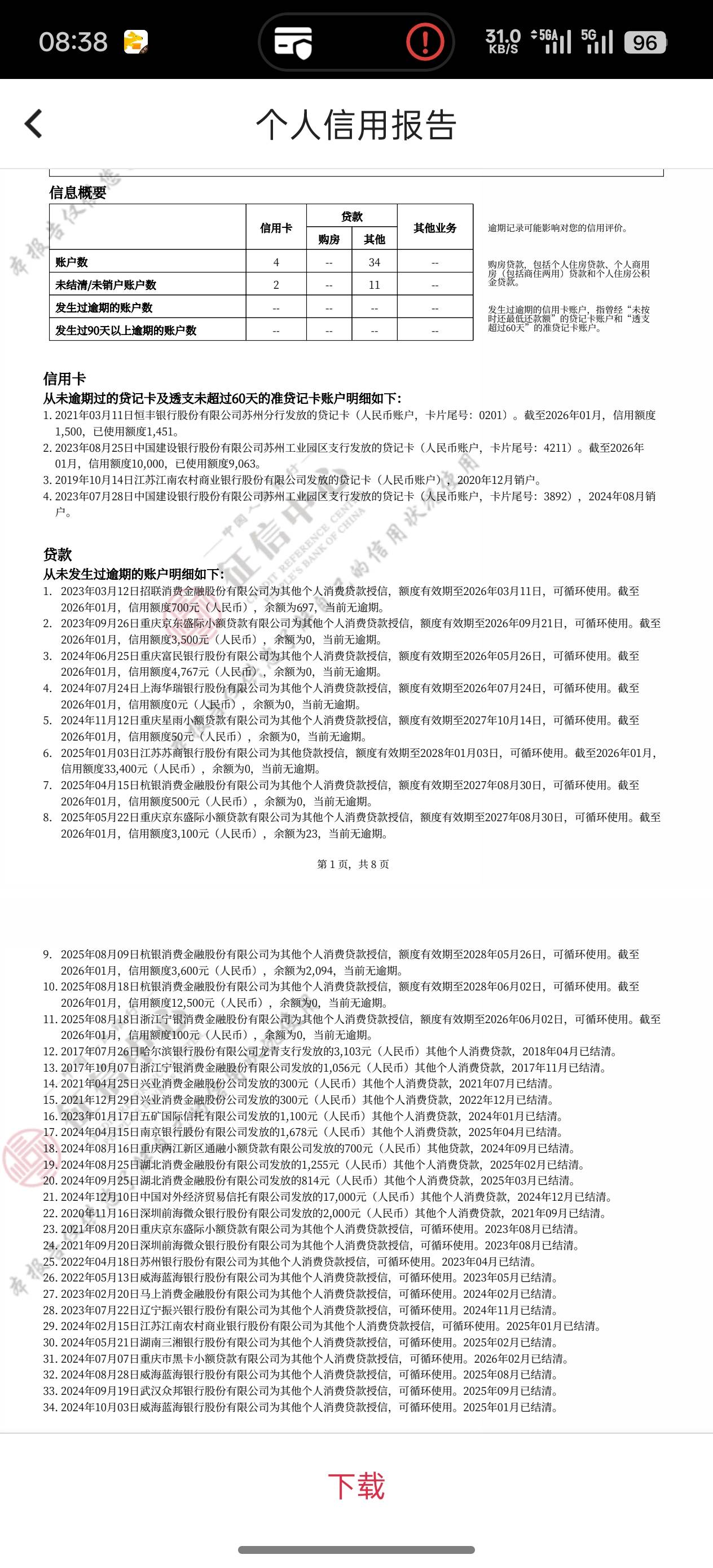
天塌了,美团一万2额度拒绝,恒小花去年借了一万结清了复借失败,好分期以前结清吗复

 
天塌了,美团一万2额度拒绝,恒小花去年借了一万结清了复借失败,好分期以前结清吗复借失败,你我贷1万额度也拒绝今天把以前有额度的全部试了一次全部借款失败,然后我查了一下征信,老哥帮我看看咋回事,就过年需要点钱想借一点全部T路了,真服了


推荐产品

7 个回复

倒序浏览
好开头  卡仙 捧场王 | 2026-2-7 08:59 | 来自wap | 显示全部楼层
不是只有你一个,很多人都这样,基本上现有借款还掉,借都是借不出来了。
冷暖自知ه٥  卡仙 神评 | 2026-2-7 08:59 | 来自wap | 显示全部楼层
2年内就别想着能用了
人生导师奥德彪  卡神 补刀客 | 2026-2-7 09:10 | 来自wap | 显示全部楼层
资金回笼T路了
小小老宝  卡友 亮了 | 2026-2-7 10:04 | 来自wap | 显示全部楼层
大数据收集不到收入信息,大数据有记录到逾期但未体现在征信报告上的信息,这两点应该是主因,你的负债不高查询也不多,按理说不至于
来咯哦哦立减  卡友 #6 | 2026-2-7 10:49 | 来自wap | 显示全部楼层
小小老宝 发表于 2026-02-07 10:04
大数据收集不到收入信息,大数据有记录到逾期但未体现在征信报告上的信息,这两点应该是主因,你的负债不高查询也不多,按理说不至于

没有逾期啊我记得
justsky  教父 #7 | 2026-2-7 10:51 | 显示全部楼层
大数据不会说谎    不是没有逾期就一定可以。  知道你缺钱,就很可能不给借
岸岸岸岸  卡圣 #8 | 2026-2-8 17:31 | 显示全部楼层
我美团8千额度,早两个月就只能还不能借了。不过也好,熬一熬,美团卡24的点,利息太高了

快速回复

您需要登录后才可以回帖 登录 or 注册个账号

本版积分规则

app下载