开启辅助访问
QQ登录|帐号登录 |注册个账号

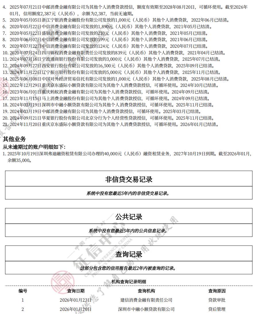
兄弟们,我的征信修复后已经白了,目前有车贷在还,查询的有点多,需要养多久才能办信

 
兄弟们,我的征信修复后已经白了,目前有车贷在还,查询的有点多,需要养多久才能办信用卡


推荐产品

1 个回复

倒序浏览
东鹏特饮  卡友 捧场王 | 2026-2-6 03:53 | 来自wap | 显示全部楼层

快速回复

您需要登录后才可以回帖 登录 or 注册个账号

本版积分规则

app下载