开启辅助访问
QQ登录|帐号登录 |注册个账号

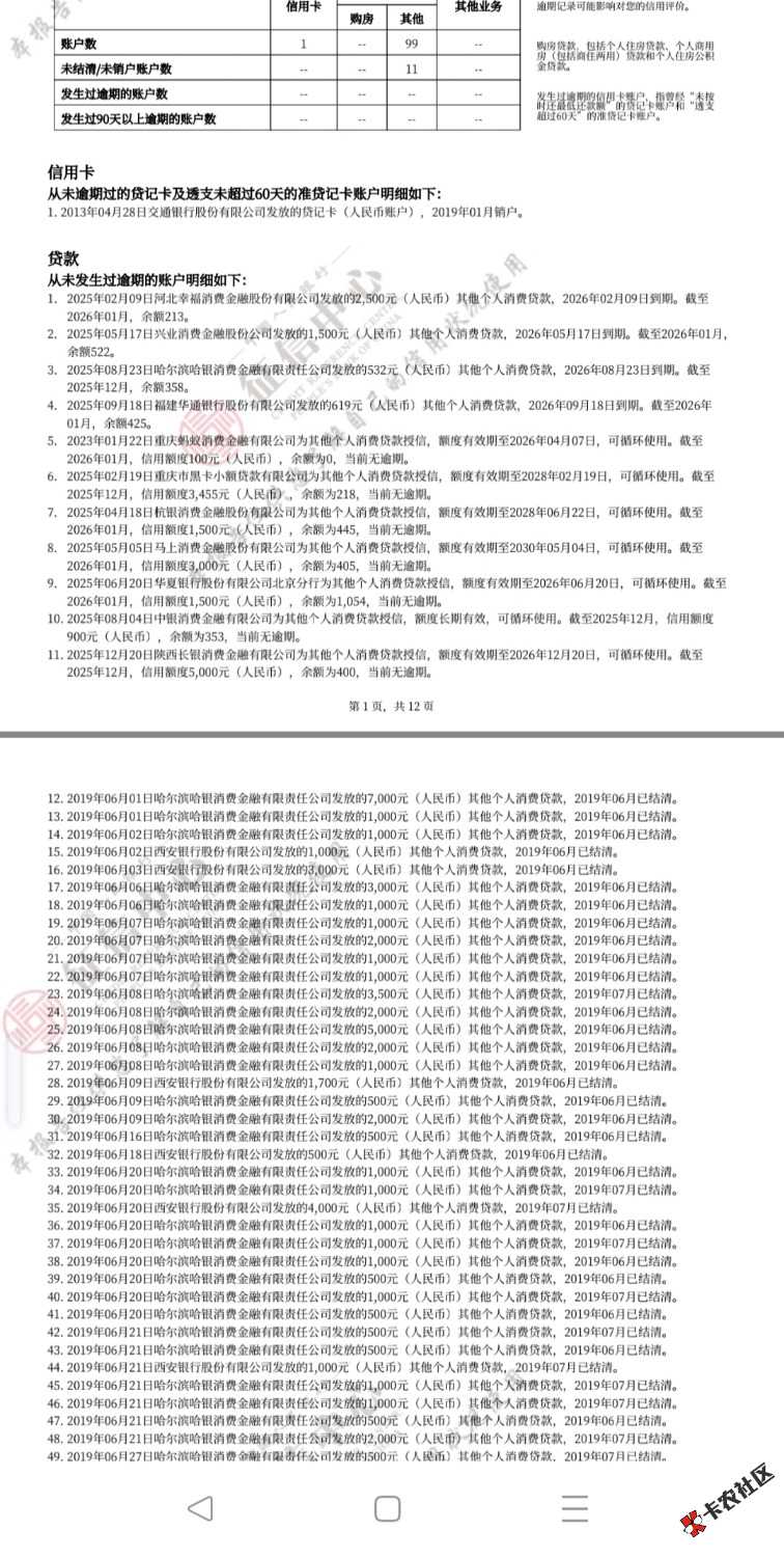
安逸花T路几个月 退过邬丽会员几笔 每天一点 天天都点 没试

 
安逸花T路几个月  退过邬丽会员几笔  每天一点  天天都点 没试过一天不点的  今天查征信花得很  看了征信在去点1800  叫我借3600 成功了还有1000额度在借又成功了    今天刚下2笔3600.1000

推荐产品

/eenshot_2026-01-25-15-40-06-17_30cd198649141a2d7223951400b068eb.jpg
IMG_20260125_154432.jpg

1 个回复

倒序浏览
微凉的清风°  卡友 捧场王 | 2026-1-25 19:20 | 来自wap | 显示全部楼层
厉害,退过会员还能连下

快速回复

您需要登录后才可以回帖 登录 or 注册个账号

本版积分规则

app下载