开启辅助访问
QQ登录|帐号登录 |注册个账号

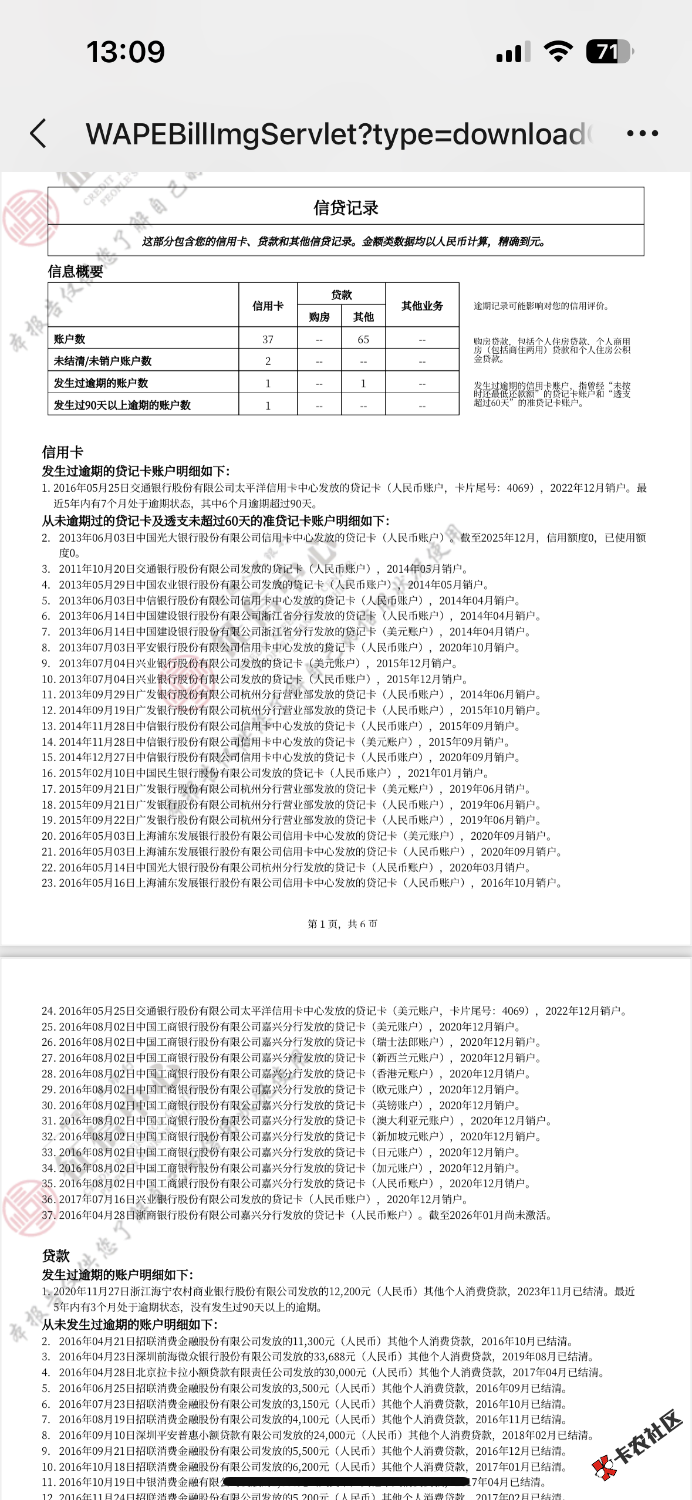
征信打了,去线下碰瓷了,老哥们看看一样大吗?找的中介

 
征信打了,去线下碰瓷了,老哥们看看一样大吗?找的中介

推荐产品

IMG_4690.png

11 个回复

倒序浏览
醉梦春风  卡尊 捧场王 | 2026-1-17 13:16 | 来自wap | 显示全部楼层
你这征信哪里都碰不到,
xulixishang1  卡怪 神评 | 2026-1-17 13:16 | 来自wap | 显示全部楼层
老哥们看下机会大不大,有社保公积金打卡工资,
xulixishang1  卡怪 补刀客 | 2026-1-17 13:18 | 来自wap | 显示全部楼层
都是已经结清了的
突发奇想  卡帝 亮了 | 2026-1-17 13:22 | 来自wap | 显示全部楼层

哥们现在千万别去,先把账户数授权的注销几个等半个月后再去。。。你看看你的账户数和信用卡,到了银行也是白x
法国老人头  卡怪 #6 | 2026-1-17 13:48 | 来自wap | 显示全部楼层
突发奇想 发表于 2026-01-17 13:22
哥们现在千万别去,先把账户数授权的注销几个等半个月后再去。。。你看看你的账户数和信用卡,到了银行也是白x

账户数注销了征信上也显示的吧?
a221064  卡圣 #7 | 2026-1-17 14:20 | 来自wap | 显示全部楼层
如果查询不多,可以去了,一般逾期记录银行只看2年内的。你结清都过了2年了。
河晏海清  卡圣 #8 | 2026-1-17 15:03 | 来自wap | 显示全部楼层
就剩消金分期卡了,单位好轻看两年外的,可以冲一下低息
突发奇想  卡帝 #9 | 2026-1-17 19:44 | 来自wap | 显示全部楼层
法国老人头 发表于 2026-01-17 13:48
账户数注销了征信上也显示的吧?

只要结清了,打电话把结清的账户注销等半个月就不会显示了
法国老人头  卡怪 #10 | 2026-1-18 08:57 | 来自wap | 显示全部楼层
突发奇想 发表于 2026-01-17 19:44
只要结清了,打电话把结清的账户注销等半个月就不会显示了

我3个信用卡注销几年了,现在还显示着
突发奇想  卡帝 #11 | 2026-1-18 15:40 | 来自wap | 显示全部楼层
法国老人头 发表于 2026-01-18 08:57
我3个信用卡注销几年了,现在还显示着

信用卡就是这样
贷款555  教父 #12 | 2026-2-7 20:16 | 来自wap | 显示全部楼层

快速回复

您需要登录后才可以回帖 登录 or 注册个账号

本版积分规则

app下载