开启辅助访问
QQ登录|帐号登录 |注册个账号

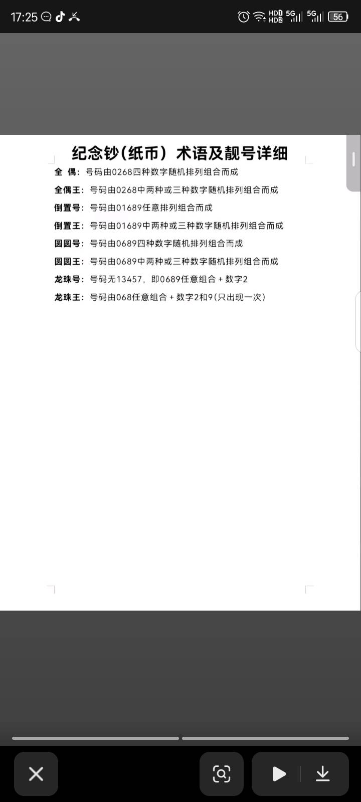
马钞号段参考,别傻傻的卖早了

 
马钞号段参考,别傻傻的卖早了
马钞号段参考,别傻傻的卖早了


63 / 作者:红透半边天 /
马钞号段参考,别傻傻的卖早了


50 / 作者:红透半边天 /

推荐产品

7 个回复

倒序浏览
初雪伞下故人  卡帝 捧场王 | 2026-1-15 18:50 | 来自wap | 显示全部楼层
爱藏app可以验一手
卡农小白吖  卡尊 神评 | 2026-1-15 18:51 | 来自wap | 显示全部楼层
普通的是含347么马钞号段参考,别傻傻的卖早了


65 / 作者:卡农小白吖 /
我二弟天下无敌  教父 补刀客 | 2026-1-15 18:51 | 来自wap | 显示全部楼层
花里胡哨的,这么多玩法
红透半边天  教父 亮了 | 2026-1-15 18:52 | 来自wap | 显示全部楼层

有这3个数字就最普通
红透半边天  教父 #6 | 2026-1-15 18:54 | 来自wap | 显示全部楼层

怎么验?能扫码验?
胡萝卜糊了yu  教父 #7 | 2026-1-15 19:07 | 来自wap | 显示全部楼层
初雪伞下故人  卡帝 #8 | 2026-1-16 09:19 | 来自wap | 显示全部楼层
红透半边天 发表于 2026-01-15 18:54
怎么验?能扫码验?

就去有个查号码,左上角
马钞号段参考,别傻傻的卖早了


43 / 作者:初雪伞下故人 /

快速回复

您需要登录后才可以回帖 登录 or 注册个账号

本版积分规则

app下载