开启辅助访问
QQ登录|帐号登录 |注册个账号

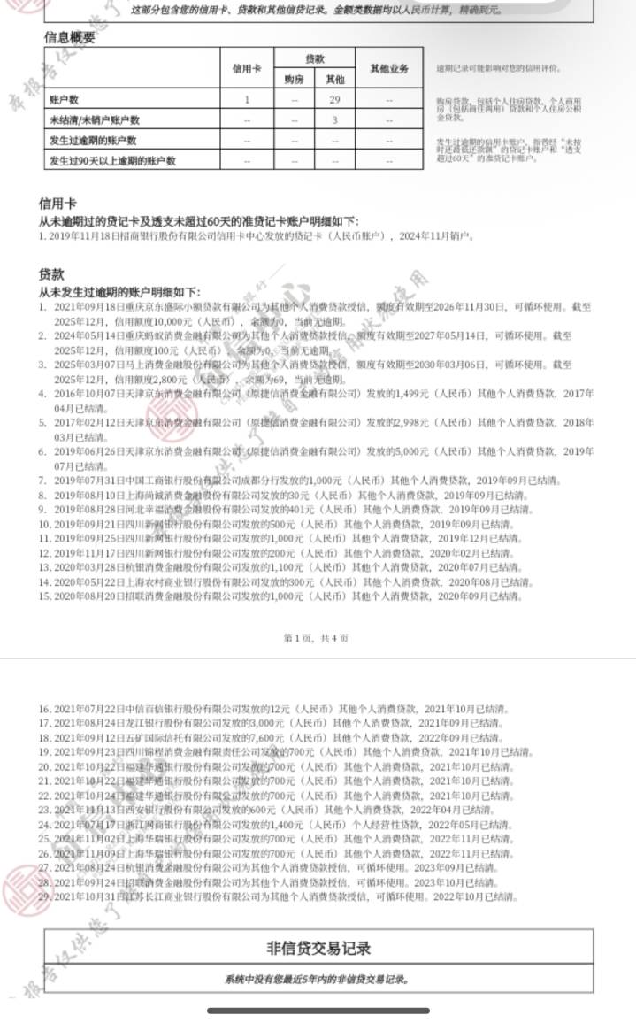
我想知道这种信用报告算啥。啥都下不了。无语。之前信用卡和其他三个逾期,不过还完了

 
我想知道这种信用报告算啥。啥都下不了。无语。之前信用卡和其他三个逾期,不过还完了元旦消掉了。

推荐产品

4 个回复

倒序浏览
冷暖自知ه٥  卡仙 捧场王 | 2026-1-13 01:36 | 来自wap | 显示全部楼层
看看就行了,2年内别指望能下款了
涛涛来了  卡尊 神评 | 2026-1-13 01:53 | 来自wap | 显示全部楼层
冷暖自知ه٥ 发表于 2026-01-13 01:36
看看就行了,2年内别指望能下款了

唉麻了
河晏海清  卡圣 补刀客 | 2026-1-13 16:22 | 来自wap | 显示全部楼层
这点负债。。。沃日
河晏海清  卡圣 亮了 | 2026-1-13 16:22 | 来自wap | 显示全部楼层

快速回复

您需要登录后才可以回帖 登录 or 注册个账号

本版积分规则

app下载