开启辅助访问
QQ登录|帐号登录 |注册个账号

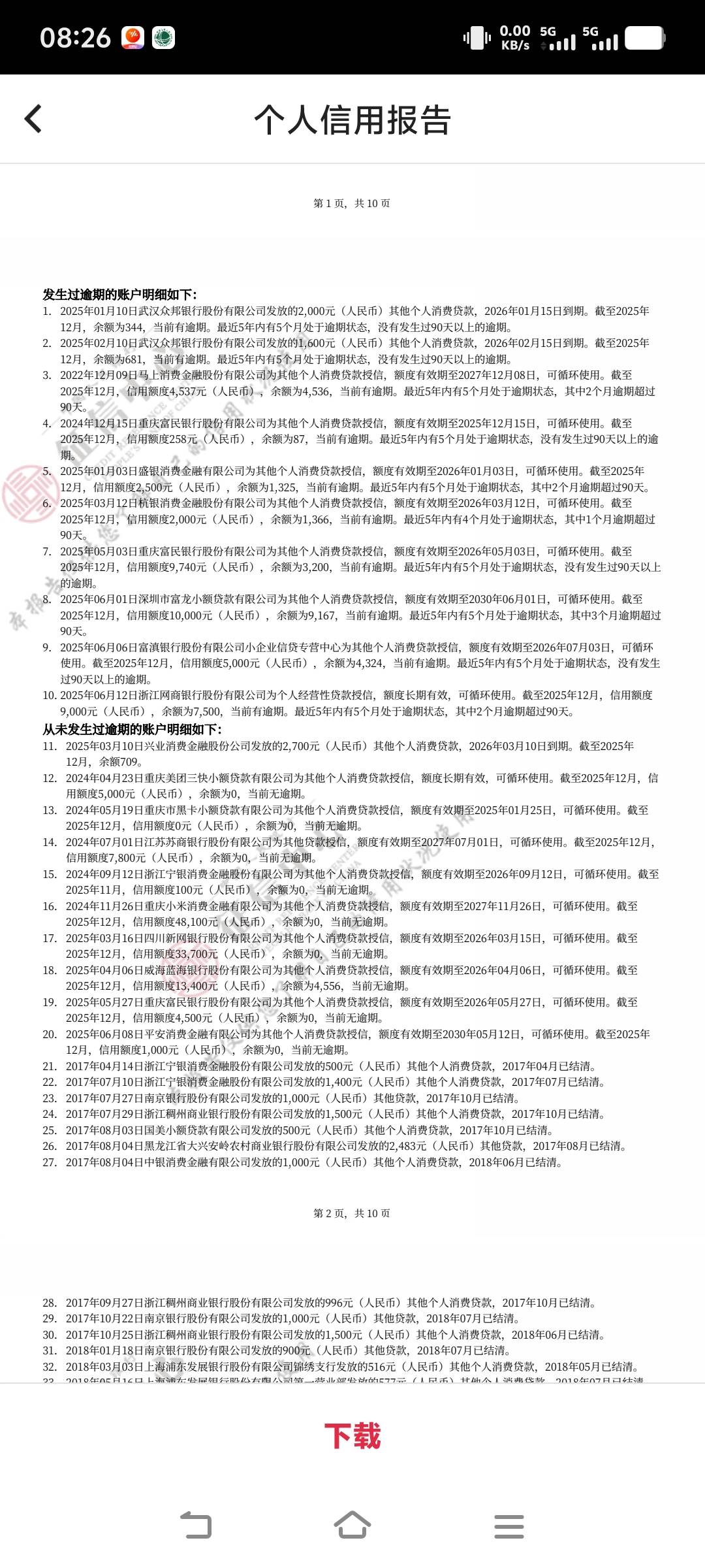
老哥们,这是橙心袋下的,桔子平台扣的,我都不知道哪个平台借的逾期。不是一口袋,橙

 
老哥们,这是橙心袋下的,桔子平台扣的,我都不知道哪个平台借的逾期。不是一口袋,橙心袋,桔多多这几个。

推荐产品

12 个回复

倒序浏览
波浪翻过大海  卡神 捧场王 | 2026-1-6 08:12 | 来自wap | 显示全部楼层
桔多多第三方给的授信额度
经典红塔山  卡圣 神评 | 2026-1-6 08:13 | 来自wap | 显示全部楼层
波浪翻过大海 发表于 2026-01-06 08:12
桔多多第三方给的授信额度

现在是不知道是哪个平台,好去退会员费
波浪翻过大海  卡神 补刀客 | 2026-1-6 08:13 | 来自wap | 显示全部楼层
老哥这是第几笔 橙心里面申请的还是口袋
福建牛德华  教父 亮了 | 2026-1-6 08:20 | 来自wap | 显示全部楼层
大意了,用农行卡啊
经典红塔山  卡圣 #6 | 2026-1-6 08:23 | 来自wap | 显示全部楼层
福建牛德华 发表于 2026-01-06 08:20
大意了,用农行卡啊

不是我看这三个没逾期,就没在意那么多了
那一笑的美丽  卡神 #7 | 2026-1-6 08:29 | 来自wap | 显示全部楼层
经典红塔山 发表于 2026-01-06 08:23
不是我看这三个没逾期,就没在意那么多了

你没看那些字吗,,,其他逾期可能也会被扣
经典红塔山  卡圣 #8 | 2026-1-6 08:30 | 来自wap | 显示全部楼层
那一笑的美丽 发表于 2026-01-06 08:29
你没看那些字吗,,,其他逾期可能也会被扣

唉!不知道哪个平台,
明明哦哦哦123  教父 #9 | 2026-1-6 08:34 | 来自wap | 显示全部楼层
安逸花机构吧
明明哦哦哦123  教父 #10 | 2026-1-6 08:35 | 来自wap | 显示全部楼层
桔多多给别的平台授信的额度,一样扣
tll1  卡神 #11 | 2026-1-6 09:33 | 来自wap | 显示全部楼层
可以去投诉退回的
经典红塔山  卡圣 #12 | 2026-1-6 11:20 | 来自wap | 显示全部楼层
tll1 发表于 2026-01-06 09:33
可以去投诉退回的

求教老哥
tll1  卡神 #13 | 2026-1-6 11:49 | 来自wap | 显示全部楼层
去黑猫和金融监管局投,这样秒扣属于虚构网贷,有人都可以退

快速回复

您需要登录后才可以回帖 登录 or 注册个账号

本版积分规则

app下载