开启辅助访问
QQ登录|帐号登录 |注册个账号

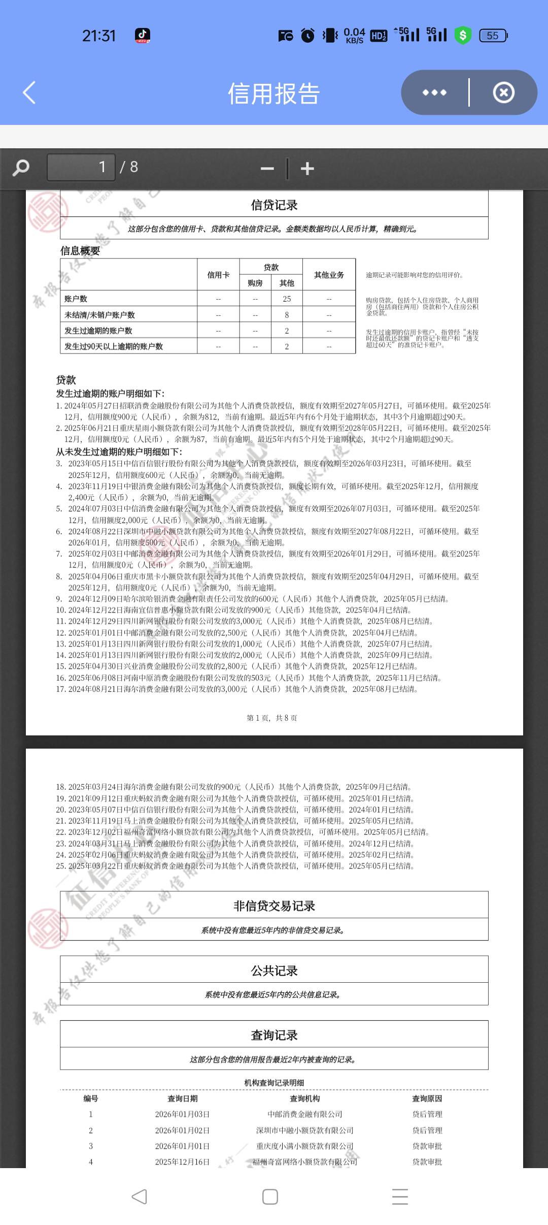
我发现一个大问题,前两个月我还不止这些逾期,现在就两个了什么情况,我一分钱都没有

 
我发现一个大问题,前两个月我还不止这些逾期,现在就两个了什么情况,我一分钱都没有还的,不还也给我消除了吗

推荐产品

8 个回复

倒序浏览
抽奖好运哥  教父 捧场王 | 2026-1-5 21:36 | 来自wap | 显示全部楼层
可能代偿了
早日上岸eee  教父 神评 | 2026-1-5 21:38 | 来自wap | 显示全部楼层

好像就只有美易的六千代偿了,其他的没有吧
海水好咸  卡圣 补刀客 | 2026-1-5 21:39 | 来自wap | 显示全部楼层
之前有几个
早日上岸eee  教父 亮了 | 2026-1-5 21:43 | 来自wap | 显示全部楼层
张小盒的妹妹  卡皇 #6 | 2026-1-5 21:44 | 来自wap | 显示全部楼层
代偿是什么?
遇君  教父 #7 | 2026-1-5 21:50 | 来自wap | 显示全部楼层
代偿了吧,不在这里显示

快速回复

您需要登录后才可以回帖 登录 or 注册个账号

本版积分规则

app下载