开启辅助访问
QQ登录|帐号登录 |注册个账号

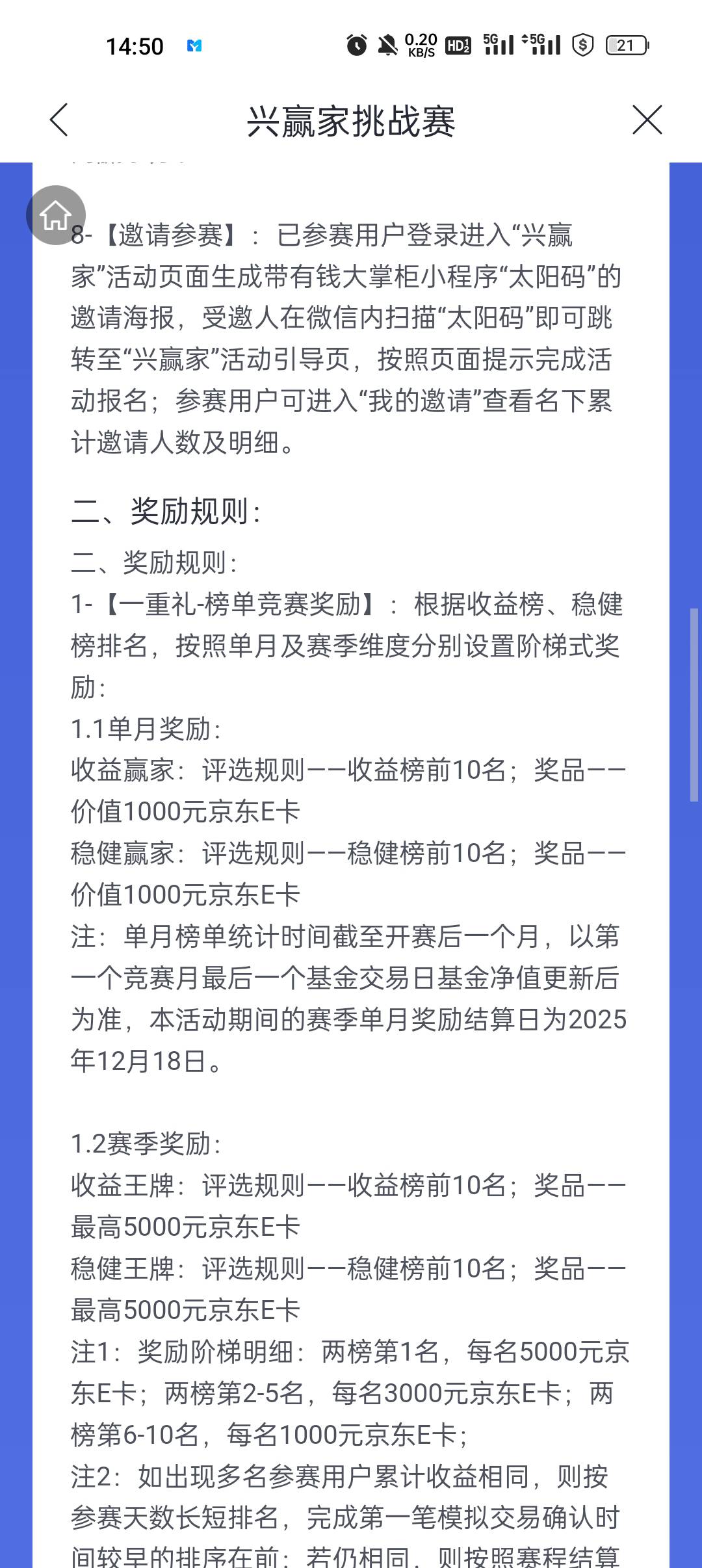
这个卡农伟哥,再过13天就能拿到1000e卡大毛了。真羡慕啊

 
这个卡农伟哥,再过13天就能拿到1000E卡大毛了。真羡慕啊


推荐产品

5 个回复

倒序浏览
勇敢的法师  卡仙 捧场王 | 2026-1-5 14:52 | 来自wap | 显示全部楼层
打着卡农名号?这是谁的部将?
月啊亮啊  卡圣 神评 | 2026-1-5 14:55 | 来自wap | 显示全部楼层
勇敢的法师 发表于 2026-01-05 14:52
打着卡农名号?这是谁的部将?

卡农从不缺好运勾,100万模拟金能搞到这收益也算有点东西了
勇敢的法师  卡仙 补刀客 | 2026-1-5 14:55 | 来自wap | 显示全部楼层
月啊亮啊 发表于 2026-01-05 14:55
卡农从不缺好运勾,100万模拟金能搞到这收益也算有点东西了

卡农真是人才辈出
喜欢透小萝利  卡帝 亮了 | 2026-1-5 15:35 | 来自wap | 显示全部楼层
是哪个  出来露下脸
跟着大哥混三天饿九顿  卡帝 #6 | 2026-1-19 18:40 | 来自wap | 显示全部楼层
人家5k的e卡

快速回复

您需要登录后才可以回帖 登录 or 注册个账号

本版积分规则