开启辅助访问
QQ登录|帐号登录 |注册个账号

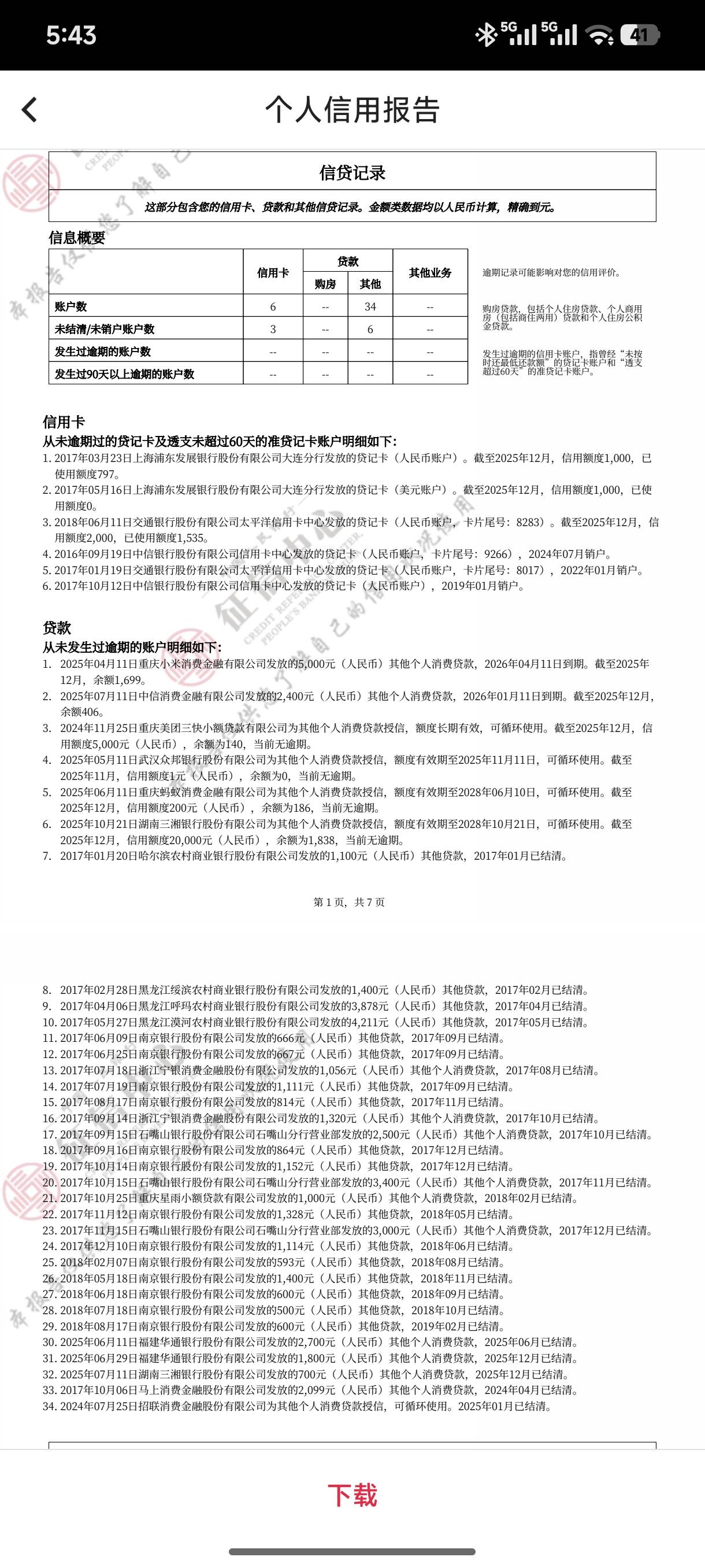
各位D大的老哥,帮忙看看,车贷房贷有戏吗?其余欠款预计2月15号前全部结清,包括信用

 
各位D大的老哥,帮忙看看,车贷房贷有戏吗?其余欠款预计2月15号前全部结清,包括信用卡,需要注意什么,查询也一直没点。有两个月了。

推荐产品

6 个回复

倒序浏览
予空  卡仙 捧场王 | 2026-1-4 17:50 | 来自wap | 显示全部楼层
信用卡打电话降额了,一个2000,一个1000,正好完事销卡
罗大炮回来了  卡神 神评 | 2026-1-4 17:50 | 来自wap | 显示全部楼层
没问题,房贷宽松,车贷不好说
予空  卡仙 补刀客 | 2026-1-4 17:50 | 来自wap | 显示全部楼层
罗大炮回来了 发表于 2026-01-04 17:50
没问题,房贷宽松,车贷不好说

车贷那么严吗?
罗大炮回来了  卡神 亮了 | 2026-1-4 17:51 | 来自wap | 显示全部楼层
予空 发表于 2026-01-04 17:50
车贷那么严吗?

车贷稍微要严格一些,不过你征信应该没有呢
予空  卡仙 #6 | 2026-1-4 18:03 | 来自wap | 显示全部楼层
罗大炮回来了 发表于 2026-01-04 17:51
车贷稍微要严格一些,不过你征信应该没有呢

那老哥,像我这种的话,查询不乱点,甚至不点就应该没事对吧?
罗大炮回来了  卡神 #7 | 2026-1-4 18:35 | 来自wap | 显示全部楼层
予空 发表于 2026-01-04 18:03
那老哥,像我这种的话,查询不乱点,甚至不点就应该没事对吧?

没问题

快速回复

您需要登录后才可以回帖 登录 or 注册个账号

本版积分规则

app下载