开启辅助访问
QQ登录|帐号登录 |注册个账号

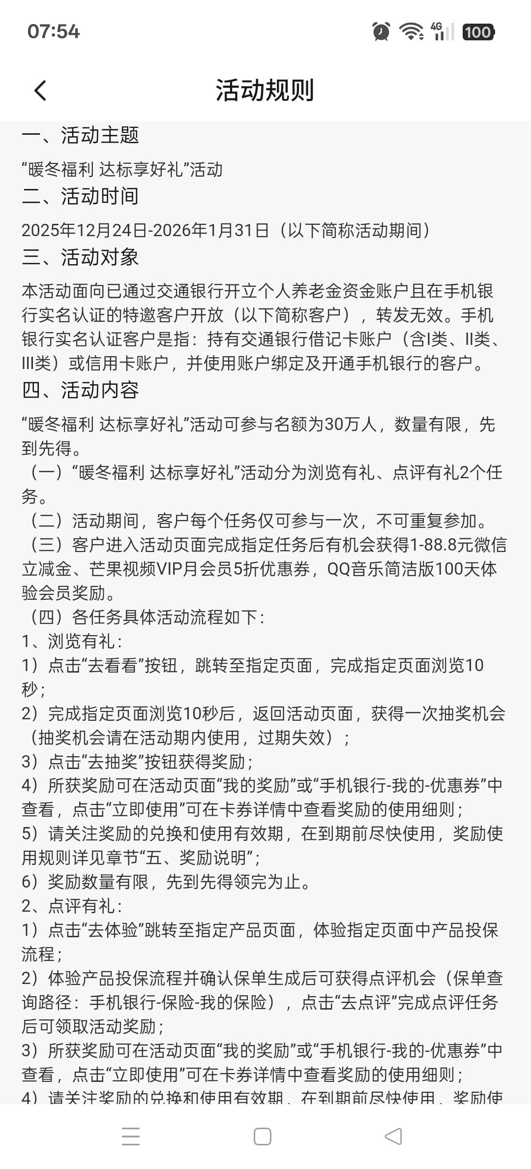
交通银行暖冬福利达标享好礼活动

 
交行 抽立减金 需要开通养老进账户的



推荐产品

5 个回复

倒序浏览
温柔的想念  卡神 推荐 | 2026-1-3 08:26 | 来自wap | 显示全部楼层
你没那么爱我  真君 推荐 | 2026-1-3 08:02 | 来自wap | 显示全部楼层
我有养老金账户不符合
大荒  老祖 捧场王 | 2026-1-3 08:00 | 来自wap | 显示全部楼层
注销了不符合
巴斯特的歌谣  卡帝 补刀客 | 2026-1-3 08:03 | 来自wap | 显示全部楼层
这个100天会员能出?
兜里有糖同学  卡圣 亮了 | 2026-1-3 08:10 | 来自wap | 显示全部楼层

快速回复

您需要登录后才可以回帖 登录 or 注册个账号

本版积分规则