开启辅助访问
QQ登录|帐号登录 |注册个账号

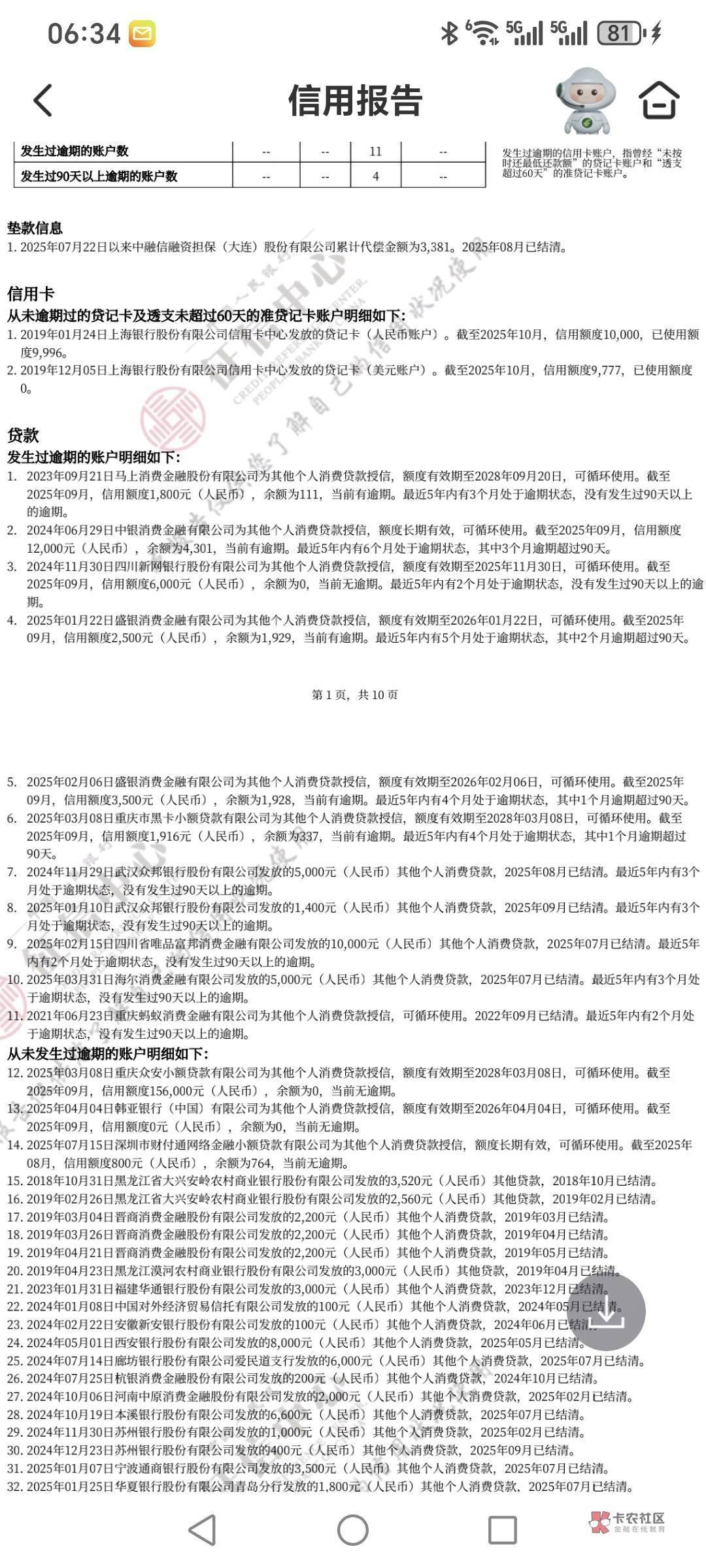
十月份和昨天查的,这消失的几个代偿的在详版里能看到不

 
十月份和昨天查的,这消失的几个代偿的在详版里能看到不


推荐产品

3 个回复

倒序浏览
CCTP  卡仙 捧场王 | 2026-1-2 13:46 | 来自wap | 显示全部楼层
我的垫付21年还了 咋还有呢
别在做梦了  真君 神评 | 2026-1-2 20:01 | 来自wap | 显示全部楼层
CCTP 发表于 2026-01-02 13:46
我的垫付21年还了 咋还有呢

超过一万了?

快速回复

您需要登录后才可以回帖 登录 or 注册个账号

本版积分规则

app下载