开启辅助访问
QQ登录|帐号登录 |注册个账号

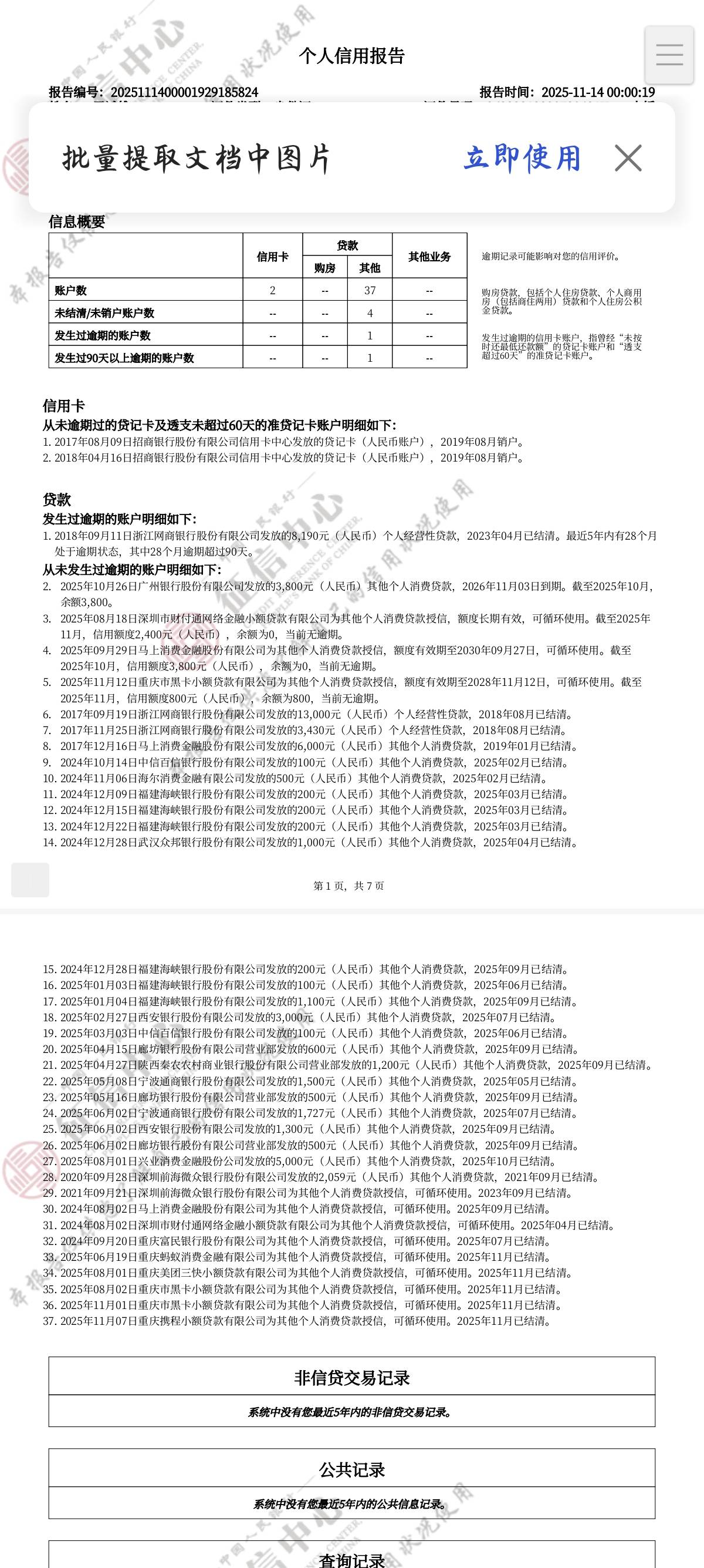
老哥们,为什么我的征信报告会这样,第一张图是 11 月查询的,当时逾期记录还有 28,

 
老哥们,为什么我的征信报告会这样,第一张图是 11 月查询的,当时逾期记录还有 28,第二张图是今天查的,变成 6 个月了。为啥不是直接消除啊


推荐产品

12 个回复

倒序浏览
祈风  卡尊 捧场王 | 2026-1-1 11:25 | 来自wap | 显示全部楼层
就是劝你还款罢了这种话还真信
罗大炮回来了  卡神 神评 | 2026-1-1 11:25 | 来自wap | 显示全部楼层
哥们条件是2020年1月1日到2025年12月31日逾期的,你这18年逾期的吧
走钢索的人  卡仙 补刀客 | 2026-1-1 11:26 | 来自wap | 显示全部楼层
罗大炮回来了 发表于 2026-01-01 11:25
哥们条件是2020年1月1日到2025年12月31日逾期的,你这18年逾期的吧

但是他给我减了 20 个月啊
走钢索的人  卡仙 亮了 | 2026-1-1 11:26 | 来自wap | 显示全部楼层
罗大炮回来了 发表于 2026-01-01 11:25
哥们条件是2020年1月1日到2025年12月31日逾期的,你这18年逾期的吧

不知道他这怎么算的
罗大炮回来了  卡神 #6 | 2026-1-1 11:27 | 来自wap | 显示全部楼层
nxjs 发表于 2026-01-01 11:26
但是他给我减了 20 个月啊

就是20年后逾期时间给你减了。20年以前的没有减,你是不是20年以前就有逾期
走钢索的人  卡仙 #7 | 2026-1-1 11:27 | 来自wap | 显示全部楼层
罗大炮回来了 发表于 2026-01-01 11:27
就是20年后逾期时间给你减了。20年以前的没有减,你是不是20年以前就有逾期

你这么说有可能
过路云烟。  卡圣 #8 | 2026-1-1 11:28 | 来自wap | 显示全部楼层
你征信和我差不多,现在也就只有安逸花3千17年逾期,22年结清的。我该没敢查征信。
罗大炮回来了  卡神 #9 | 2026-1-1 11:29 | 来自wap | 显示全部楼层
nxjs 发表于 2026-01-01 11:27
你这么说有可能

给你减了20个月,你征信好多了,养半年可以搞
走钢索的人  卡仙 #10 | 2026-1-1 11:32 | 来自wap | 显示全部楼层
朝前看 发表于 2026-01-01 11:29
逾期记录7年了还不能覆盖吗?

23 年才还清的。。
孤蝉。  教父 #11 | 2026-1-1 11:58 | 来自wap | 显示全部楼层
18年不在那个消除里面吧
走钢索的人  卡仙 #12 | 2026-1-1 12:25 | 来自wap | 显示全部楼层
孤蝉。 发表于 2026-01-01 11:58
18年不在那个消除里面吧

减了 20 个月,不知道咋算的
13哥哥  卡圣 #13 | 2026-1-1 18:39 | 来自wap | 显示全部楼层
跟我的一样,原本48个月。变成1个月

快速回复

您需要登录后才可以回帖 登录 or 注册个账号

本版积分规则

app下载