开启辅助访问
QQ登录|帐号登录 |注册个账号

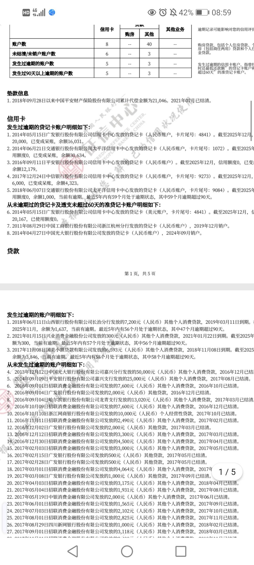
我黑吗这征信???都来看看说实话

 
我黑吗这征信???都来看看说实话

推荐产品

19 个回复

倒序浏览
百年孤独c  卡仙 捧场王 | 2026-1-1 09:05 | 来自wap | 显示全部楼层
腻乎  卡圣 神评 | 2026-1-1 09:09 | 来自wap | 显示全部楼层
你这肯定黑,跟我一样黑
黑狗狗  卡仙 补刀客 | 2026-1-1 09:10 | 来自wap | 显示全部楼层
黑成碳,还是当逾的
@Mix  卡仙 亮了 | 2026-1-1 09:16 | 来自wap | 显示全部楼层
比我黑多了
打不死的小强/  教父 #6 | 2026-1-1 09:16 | 来自wap | 显示全部楼层
Ta90  卡圣 #7 | 2026-1-1 09:17 | 来自wap | 显示全部楼层
这呆账牛b克拉斯啊老哥
烂泥扶不上墙。  卡神 #8 | 2026-1-1 09:20 | 来自wap | 显示全部楼层
宇宙星神  真君 #9 | 2026-1-1 09:23 | 来自wap | 显示全部楼层
就不你啊啊啊  卡尊 #10 | 2026-1-1 09:29 | 来自wap | 显示全部楼层
再来个诉讼就更黑了,可惜你没有
理理理66  教父 #11 | 2026-1-1 09:38 | 来自wap | 显示全部楼层
黑的跟鬼一样
亲亲.宝贝  内容违规被禁言 #12 | 2026-1-1 09:49 | 来自wap | 显示全部楼层
好好的吧333  卡友 #13 | 2026-1-1 09:53 | 来自wap | 显示全部楼层
有没有比我还黑的?
好好的吧333  卡友 #14 | 2026-1-1 09:54 | 来自wap | 显示全部楼层
还一直妄想在申请一申请
就不你啊啊啊  卡尊 #15 | 2026-1-1 10:00 | 来自wap | 显示全部楼层
好好的吧333 发表于 2026-01-01 09:53
有没有比我还黑的?

我比你黑,而且还有个银行的诉讼
天意难违  卡尊 #16 | 2026-1-1 10:16 | 来自wap | 显示全部楼层
你这个是超级黑
好好的吧333  卡友 #17 | 2026-1-1 10:42 | 来自wap | 显示全部楼层
就不你啊啊啊 发表于 2026-01-01 10:00
我比你黑,而且还有个银行的诉讼

弄来看看
时令水果  卡仙 #18 | 2026-1-1 18:55 | 来自wap | 显示全部楼层

快速回复

您需要登录后才可以回帖 登录 or 注册个账号

本版积分规则

app下载