开启辅助访问
QQ登录|帐号登录 |注册个账号

?这tm我也没有信用卡啊

 
?这tm我也没有信用卡啊

推荐产品

14 个回复

倒序浏览
老唐aa  卡尊 捧场王 | 2025-12-31 08:56 | 来自wap | 显示全部楼层
老哥也在苏州吗
卡农洛殇迷城  卡尊 神评 | 2025-12-31 08:56 | 来自wap | 显示全部楼层

不是上海
轮回困惑  卡圣 补刀客 | 2025-12-31 08:58 | 来自wap | 显示全部楼层
我就兴业应急金一个300不知道多少年了都,那会忘了还
卡农洛殇迷城  卡尊 亮了 | 2025-12-31 09:00 | 来自wap | 显示全部楼层
轮回困惑 发表于 2025-12-31 08:58
我就兴业应急金一个300不知道多少年了都,那会忘了还

看不懂我这个
轮回困惑  卡圣 #6 | 2025-12-31 09:01 | 来自wap | 显示全部楼层

打电话问一下工行
卡农洛殇迷城  卡尊 #7 | 2025-12-31 09:03 | 来自wap | 显示全部楼层

等会就去工行。我这个看不懂
frances  卡友 #8 | 2025-12-31 09:06 | 来自wap | 显示全部楼层
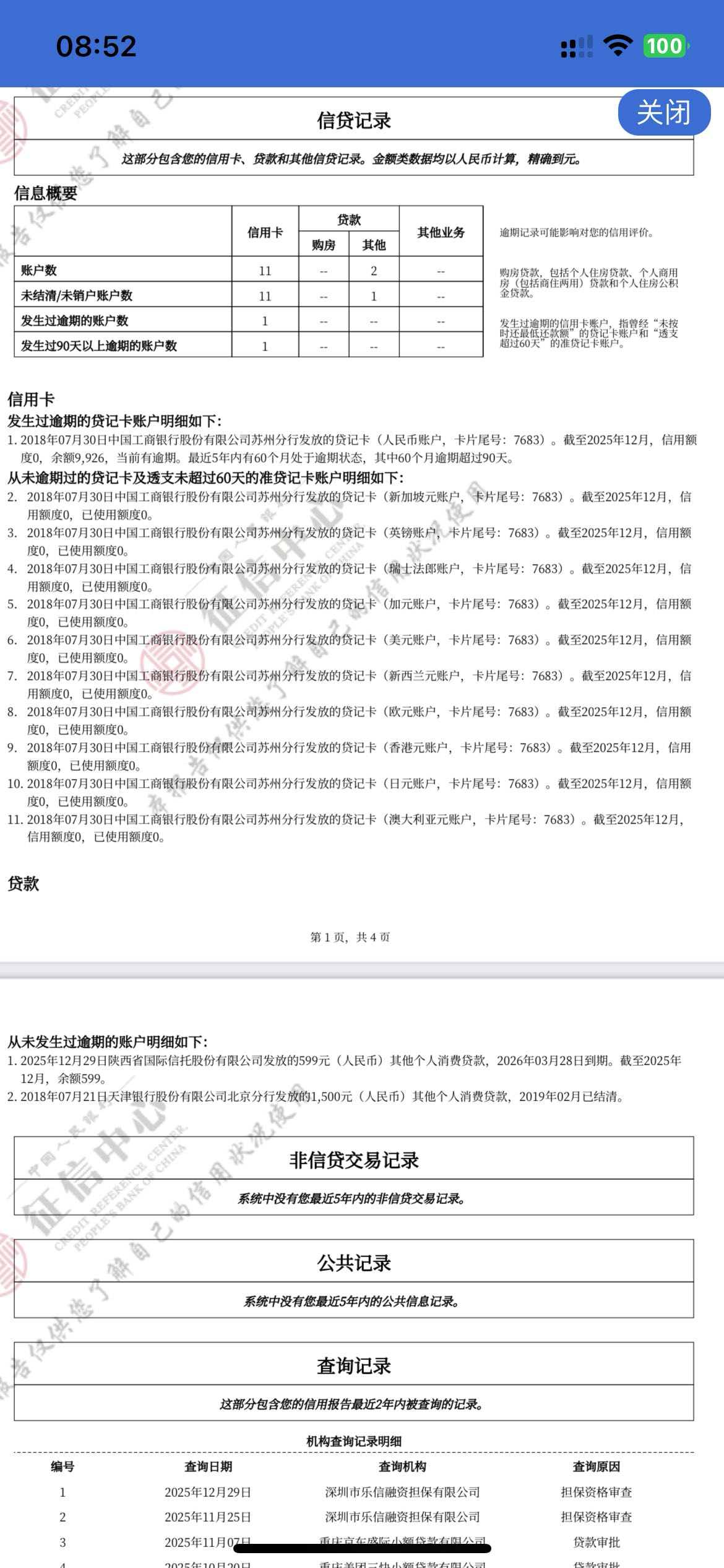
一张工商银行信用卡,给你开了11个账户,工商是这样的
卡农洛殇迷城  卡尊 #9 | 2025-12-31 09:07 | 来自wap | 显示全部楼层
frances 发表于 2025-12-31 09:06
一张工商银行信用卡,给你开了11个账户,工商是这样的

关键名下没了
罗大炮回来了  卡仙 #10 | 2025-12-31 09:34 | 来自wap | 显示全部楼层
工行外币卡账户,工行信用卡一次性就是10多个账户
卡农洛殇迷城  卡尊 #11 | 2025-12-31 09:35 | 来自wap | 显示全部楼层
罗大炮回来了 发表于 2025-12-31 09:34
工行外币卡账户,工行信用卡一次性就是10多个账户

头疼。这征信没救了
罗大炮回来了  卡仙 #12 | 2025-12-31 09:36 | 来自wap | 显示全部楼层

不影响,工行给我搞了20多个账户
卡农洛殇迷城  卡尊 #13 | 2025-12-31 09:40 | 来自wap | 显示全部楼层
也是牛
༒༒  卡皇 #14 | 2025-12-31 10:06 | 来自wap | 显示全部楼层
应该是虚拟卡,没有实卡,以前我也有一个,逾期久了卡会自动注销,你得打电话找客服查解决还款
卡农洛殇迷城  卡尊 #15 | 2025-12-31 10:30 | 来自wap | 显示全部楼层
༒༒ 发表于 2025-12-31 10:06
应该是虚拟卡,没有实卡,以前我也有一个,逾期久了卡会自动注销,你得打电话找客服查解决还款

还过的

快速回复

您需要登录后才可以回帖 登录 or 注册个账号

本版积分规则

app下载