开启辅助访问
QQ登录|帐号登录 |注册个账号

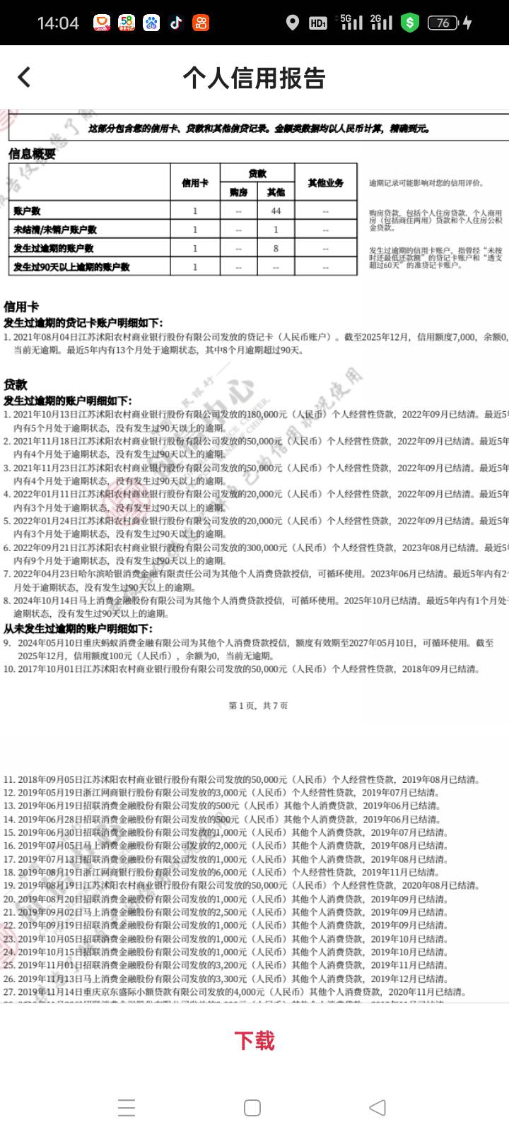
来个大佬看下我这征信能做啥贷款

 
来个大佬看下我这征信能做啥贷款

推荐产品

4 个回复

倒序浏览
河晏海清  卡圣 捧场王 | 2025-12-29 14:11 | 来自wap | 显示全部楼层
。。。等逾期消了吧
清纯男大  卡神 神评 | 2025-12-29 14:20 | 来自wap | 显示全部楼层
河晏海清 发表于 2025-12-29 14:11
。。。等逾期消了吧

消了人家后台也有记录的 只不过你自己看不到而已
河晏海清  卡圣 补刀客 | 2025-12-29 14:33 | 来自wap | 显示全部楼层
他这逾期次数现在过系统都秒拒,没意义的,再说了都是农商的逾期,换别的行做不影响
河晏海清  卡圣 亮了 | 2025-12-29 14:35 | 来自wap | 显示全部楼层
清纯男大 发表于 2025-12-29 14:20
消了人家后台也有记录的 只不过你自己看不到而已

他这都是一家农商的逾期,无所谓的,换个别的行进就好了,这征信现在消金都难,普通单位没法做了

快速回复

您需要登录后才可以回帖 登录 or 注册个账号

本版积分规则

app下载