开启辅助访问
QQ登录|帐号登录 |注册个账号

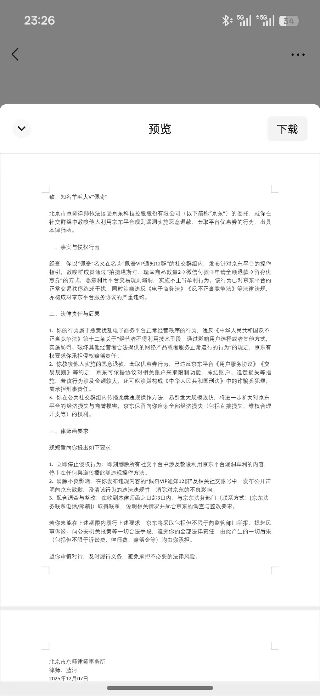
一个个都跑不了 东哥来找你们了

 
一个个都跑不了 东哥来找你们了
一个个都跑不了 东哥来找你们了

63 / 作者:7yy /

推荐产品

5 个回复

倒序浏览
亳州板面、  卡皇 推荐 | 2025-12-7 23:53 | 来自wap | 显示全部楼层
薅秃老板计划组组长  真君 神评 | 2025-12-7 23:52 | 来自wap | 显示全部楼层
莫大先生  天王 补刀客 | 2025-12-7 23:55 | 来自wap | 显示全部楼层
是的,京东调了五十万兵马全力捉拿
广鸡周某人  卡帝 亮了 | 2025-12-7 23:55 | 来自wap | 显示全部楼层
首都这个律所很牛的,必胜客一个个都跑不了 东哥来找你们了

51 / 作者:广鸡周某人 /
想吃林汉莲牛牛  卡友 #6 | 2025-12-7 23:55 | 来自wap | 显示全部楼层
还致羊毛大v佩奇,也就迪能沙沟能信了

快速回复

您需要登录后才可以回帖 登录 or 注册个账号

本版积分规则

app下载