开启辅助访问
QQ登录|帐号登录 |注册个账号

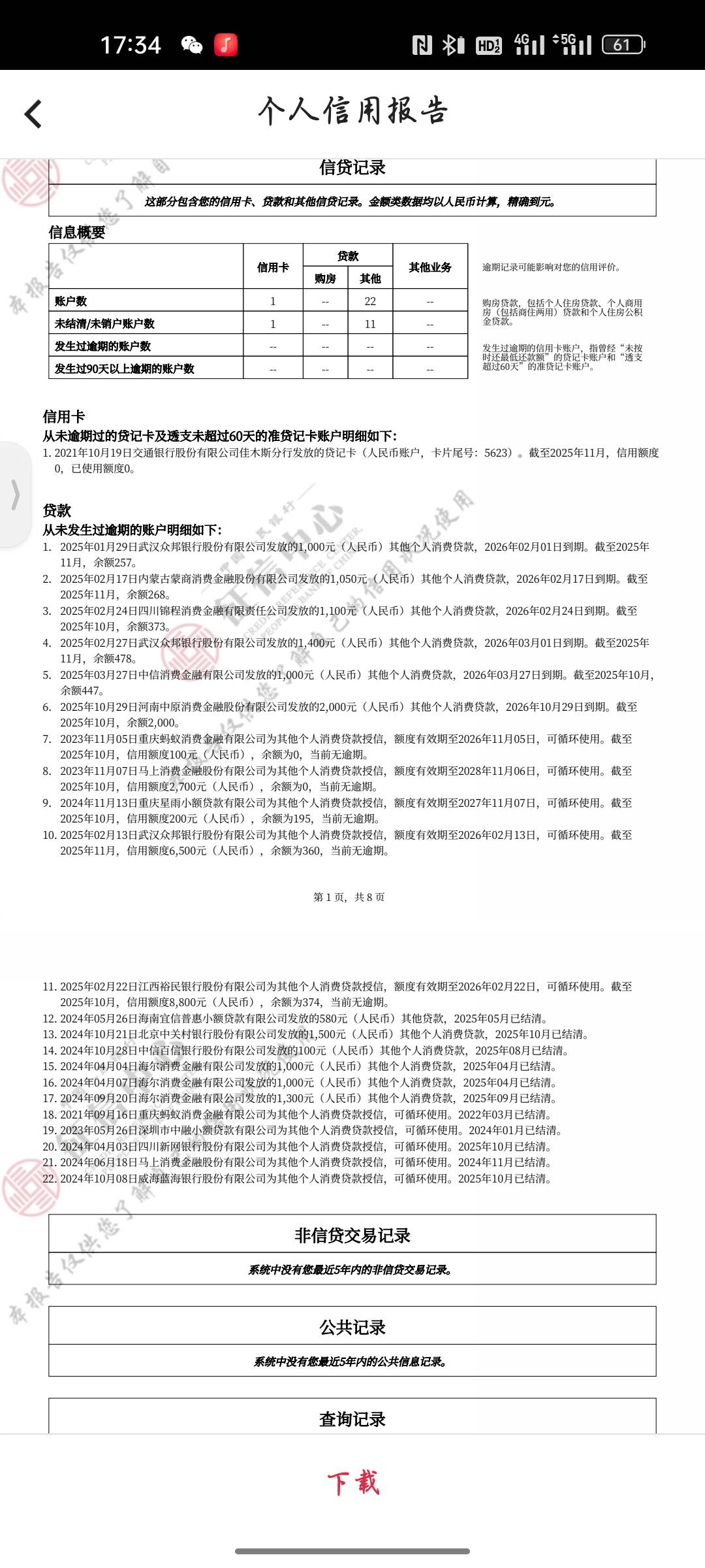
老哥们,这报告没问题吧,点啥拒啥,还有安逸花都还完了还显示额度是0怎么回事

 
老哥们,这报告没问题吧,点啥拒啥,还有安逸花都还完了还显示额度是0怎么回事


推荐产品

2 个回复

倒序浏览
上岸第一剑  卡圣 捧场王 | 2025-11-28 17:39 | 来自wap | 显示全部楼层
抽贷了呗,大数据不好,负债高收入低,多头,查询多
所爱隔山海海  卡皇 神评 | 2025-11-28 17:40 | 来自wap | 显示全部楼层
上岸第一剑 发表于 2025-11-28 17:39
抽贷了呗,大数据不好,负债高收入低,多头,查询多

大部分都还完了,但是报告上额度还是0,是得给资方打电话吗?

快速回复

您需要登录后才可以回帖 登录 or 注册个账号

本版积分规则

app下载