开启辅助访问
QQ登录|帐号登录 |注册个账号

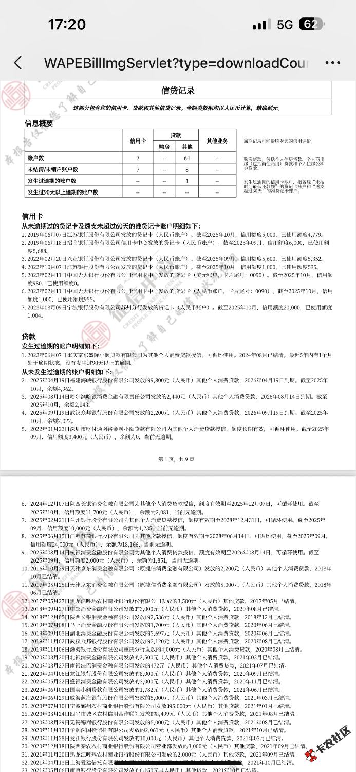
农商行下款

 
老哥们上岸了,一开始心里也没有底,自己去的当地农商行问的,客户经理说没问题,前后一共三天时间,这下可以把所以的网贷结清了,希望老哥们越来越好,我就退下了

推荐产品

IMG_0478.png
IMG_0476.png
IMG_0476.png

14 个回复

倒序浏览
卡农土豆  官方 来自 2# | 2025-11-21 17:53 | 来自wap | 显示全部楼层
感谢老哥分享下款线报,小礼物送上,三朵玫瑰花(480花贝可提现)请查收!【礼物兑换:个人主页--礼物墙--礼物明细--去兑换】
欢迎老哥们分享下款线报,发布后@阳阳查看哦,加精即有小礼物 ,如回帖有答疑解惑的三条以上评论可@管理再赠送128花贝
PS:如果看到回复没有看到礼物,可点击APP首页左上角头像,下拉看到版本更新,复制到浏览器下载,避免遗漏哦
风云变幻人难测  卡友 推荐 | 2025-11-21 16:25 | 来自wap | 显示全部楼层
呆呆的呆呆  内容违规被禁言 推荐 | 2025-11-20 20:30 | 来自wap | 显示全部楼层
老哥哪里的农商行,,
无需多  卡仙 亮了 | 2025-11-20 17:27 | 来自wap | 显示全部楼层
征信怎么样
永不言弃π  卡皇 #6 | 2025-11-20 17:30 | 来自wap | 显示全部楼层
查询三个月十几次
a13380905414  卡仙 #7 | 2025-11-20 17:59 | 来自wap | 显示全部楼层
要房产,其它这些吗,要什么资料
好好努力吧  卡圣 #8 | 2025-11-20 19:53 | 来自wap | 显示全部楼层
要什么资料啊,我今天进到农商行里面去了,接了个家里电话什么都还没问就走了
这就去抓羊  卡帝 #9 | 2025-11-20 21:33 | 来自wap | 显示全部楼层
你这没有网贷
梭哈上岸888  卡仙 #10 | 2025-11-22 14:53 | 来自wap | 显示全部楼层
老哥打卡多少啊
哎哟卧槽  卡仙 #11 | 2025-11-22 20:09 | 来自wap | 显示全部楼层
什么资质啊
南玉  卡怪 #12 | 2025-11-24 13:51 | 来自wap | 显示全部楼层
别他妈吹牛b了,我他妈去农商行,搞两万都不给说我征信网贷太多了。真的服了,找担保也说不行。反正就是不给你贷,征信报告上,就一个逾期还是好几年前的
广东吴亦凡。  卡尊 #13 | 2025-11-24 17:03 | 来自wap | 显示全部楼层
南玉 发表于 2025-11-24 13:51
别他妈吹牛b了,我他妈去农商行,搞两万都不给说我征信网贷太多了。真的服了,找担保也说不行。反正就是不给你贷,征信报告上,就一个逾期还是好几年前的

人很容易这是真的

快速回复

您需要登录后才可以回帖 登录 or 注册个账号

本版积分规则

app下载